¿Alguna vez te has preguntado cómo funcionan las apps de... Mostrar más
Inscríbete para ver los apuntes¡Es gratis!
Acceso a todos los documentos
Mejora tus notas
Únete a millones de estudiantes
Knowunity AI
Asignaturas
Triangle Congruence and Similarity Theorems
Triangle Properties and Classification
Linear Equations and Graphs
Geometric Angle Relationships
Trigonometric Functions and Identities
Equation Solving Techniques
Circle Geometry Fundamentals
Division Operations and Methods
Basic Differentiation Rules
Exponent and Logarithm Properties
Mostrar todos los temas
Human Organ Systems
Reproductive Cell Cycles
Biological Sciences Subdisciplines
Cellular Energy Metabolism
Autotrophic Energy Processes
Inheritance Patterns and Principles
Biomolecular Structure and Organization
Cell Cycle and Division Mechanics
Cellular Organization and Development
Biological Structural Organization
Mostrar todos los temas
Chemical Sciences and Applications
Atomic Structure and Composition
Molecular Electron Structure Representation
Atomic Electron Behavior
Matter Properties and Water
Mole Concept and Calculations
Gas Laws and Behavior
Periodic Table Organization
Chemical Thermodynamics Fundamentals
Chemical Bond Types and Properties
Mostrar todos los temas
European Renaissance and Enlightenment
European Cultural Movements 800-1920
American Revolution Era 1763-1797
American Civil War 1861-1865
Global Imperial Systems
Mongol and Chinese Dynasties
U.S. Presidents and World Leaders
Historical Sources and Documentation
World Wars Era and Impact
World Religious Systems
Mostrar todos los temas
Classic and Contemporary Novels
Literary Character Analysis
Rhetorical Theory and Practice
Classic Literary Narratives
Reading Analysis and Interpretation
Narrative Structure and Techniques
English Language Components
Influential English-Language Authors
Basic Sentence Structure
Narrative Voice and Perspective
Mostrar todos los temas
1,262
•
Actualizado Apr 3, 2026
•
Moises Israel
@moisesisrael
¿Alguna vez te has preguntado cómo funcionan las apps de... Mostrar más




























































Introducción a la Programación es tu primer paso hacia el mundo del desarrollo de software. La autora Mihaela Juganaru Mathieu ha creado esta guía pensando específicamente en estudiantes como tú.
Este libro forma parte de la colección de Grupo Editorial Patria, una editorial mexicana que se especializa en contenido educativo de calidad. La primera edición está disponible en formato ebook, lo que significa que puedes acceder a ella desde cualquier dispositivo.
💡 Dato curioso: El lenguaje C que aprenderás en este libro es la base de muchos otros lenguajes modernos. ¡Es como aprender latín para entender mejor el español!

Esta página contiene todos los detalles legales y de contacto de la editorial. Grupo Editorial Patria tiene su sede en la Ciudad de México y forma parte de la Cámara Nacional de la Industria Editorial Mexicana.
El libro ha pasado por una rigorous revisión técnica realizada por profesores del Instituto Politécnico Nacional y otras instituciones reconocidas. Esto garantiza que el contenido sea preciso y actualizado.
Los derechos de autor están protegidos, lo que significa que no puedes copiar o distribuir el contenido sin permiso. El ISBN del ebook es 978-607-438-920-3, un código único que identifica esta edición específica.
📚 Tip: Siempre verifica que tus libros digitales tengan ISBN oficial - es señal de calidad académica.

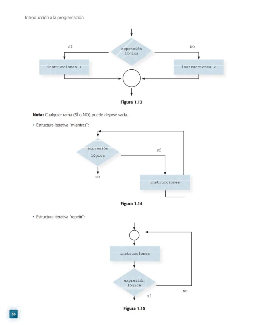
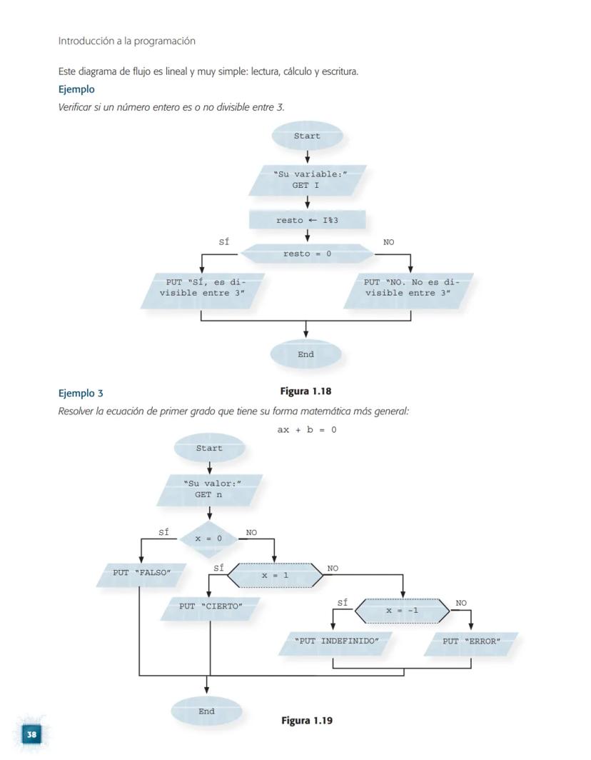
El libro se divide en seis capítulos principales que van de lo básico a lo avanzado. Los primeros dos capítulos te enseñan los fundamentos: qué es un algoritmo, cómo escribir pseudocódigo y tus primeros programas en C.
El Capítulo 1 cubre desde algoritmos hasta diagramas de flujo, incluyendo variables, tipos y expresiones. Es tu introducción completa al pensamiento algorítmico.
El Capítulo 2 te mete de lleno en la programación en C con conceptos básicos como la estructura de un programa, variables y control de flujo. Aquí es donde realmente empiezas a programar.
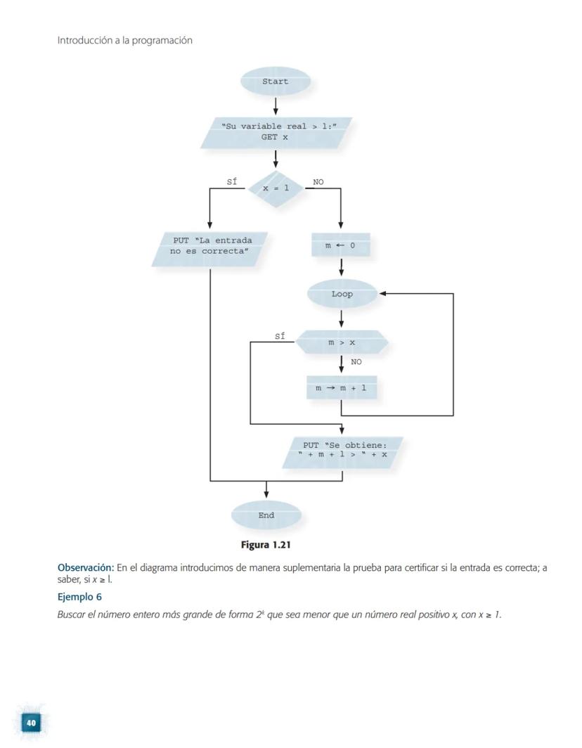
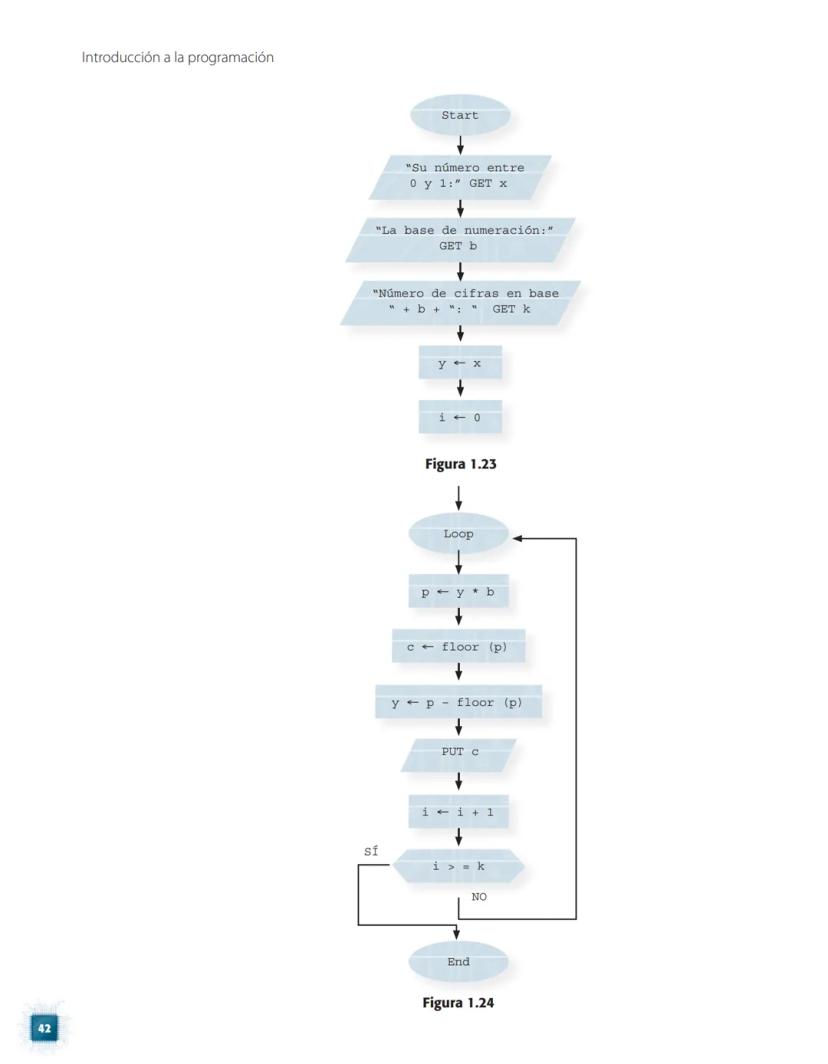
Cada capítulo incluye problemas resueltos paso a paso, desde ecuaciones simples hasta juegos como la búsqueda de números. También encontrarás ejercicios para practicar.
🎯 Meta clara: Al terminar estos primeros capítulos, ya podrás escribir programas básicos que resuelvan problemas matemáticos sencillos.

Los Capítulos 3 y 4 avanzan hacia conceptos más sofisticados. El Capítulo 3 explora variables avanzadas, apuntadores y funciones, incluyendo el fascinante tema de la recursividad.
Aprenderás sobre variables locales y globales, memoria dinámica y cómo crear tus propias funciones. La recursividad te permitirá resolver problemas complejos de manera elegante.
El Capítulo 4 se enfoca en arreglos, cadenas de caracteres y archivos. Aquí es donde tus programas empiezan a manejar datos reales como texto y información guardada en archivos.
Incluye ejemplos prácticos como el juego del gato (tres en raya) que te mostrará cómo aplicar matrices en proyectos divertidos.
🚀 Nivel up: Estos capítulos te llevan de principiante a programador intermedio. ¡Es donde la magia realmente sucede!

Los últimos dos capítulos abordan temas avanzados que te preparan para proyectos más ambiciosos. El Capítulo 5 introduce estructuras de datos y tipos abstractos.
Aprenderás sobre listas ligadas, pilas y colas, estructuras fundamentales en la programación profesional. Estos conceptos son la base de aplicaciones más complejas.
El Capítulo 6 cubre algoritmos de búsqueda, selección y ordenamiento. Estos son los algoritmos que hacen que las aplicaciones sean eficientes y rápidas.
El libro incluye material adicional en CD-ROM con apéndices sobre representación de información, diagramas de flujo con software Raptor y complejidad de algoritmos.
🏆 Objetivo final: Estos capítulos te dan las herramientas para crear aplicaciones eficientes y bien estructuradas como un programador profesional.

Esta página resume los conceptos más avanzados del libro, incluyendo montículos y algoritmos de ordenamiento eficientes. Los montículos son estructuras especiales que permiten operaciones muy rápidas.
El CD-ROM incluye software adicional como Raptor para crear diagramas de flujo visuales, herramientas de compilación y ejemplos prácticos de todos los conceptos.
Los cuatro apéndices cubren temas complementarios: cómo la computadora representa la información internamente, uso de herramientas profesionales y análisis de eficiencia de algoritmos.
Estos recursos adicionales te dan una formación completa que va más allá de solo aprender sintaxis - te conviertes en un programador que entiende cómo funcionan las cosas por dentro.
💼 Ventaja profesional: El material adicional te da conocimientos que muchos cursos básicos omiten, pero que son esenciales en el trabajo real.

La autora Mihaela Juganaru Mathieu dedica este libro a sus hijos y agradece a todas las personas que hicieron posible su creación. Su experiencia combinada enseñando en Francia y México enriquece enormemente el contenido.
El libro fue revisado técnicamente por profesores de instituciones prestigiosas como la ESCOM-IPN y UAM-Azcapotzalco, garantizando la calidad académica del contenido.
La autora destaca la importancia de hacer preguntas en el aprendizaje. Las dudas de sus estudiantes a lo largo de los años ayudaron a crear explicaciones más claras y efectivas.
Este enfoque pedagógico hace que el libro sea especialmente efectivo para estudiantes que están empezando en la programación.
🤝 Consejo de la autora: No tengas miedo de hacer preguntas - son la clave para entender mejor la programación.

¡Nadie nace sabiendo programar! La autora enfatiza que la programación se aprende como cualquier otra habilidad: con práctica gradual y fundamentos sólidos.
El desafío principal es aprender dos cosas simultáneamente: la sintaxis del lenguaje (las reglas) y el pensamiento algorítmico (cómo resolver problemas paso a paso).
El lenguaje C es ideal como primer lenguaje porque te enseña conceptos fundamentales como variables, apuntadores y funciones de manera muy clara. Otros lenguajes serán más fáciles después.
Los seis capítulos te llevan desde algoritmos básicos hasta conceptos avanzados como estructuras de datos y algoritmos de ordenamiento, siempre con ejemplos prácticos.
🎯 Estrategia ganadora: Empezar con C te da bases sólidas que harán que aprender cualquier otro lenguaje sea mucho más fácil.

Este libro está diseñado principalmente para estudiantes de carreras técnicas y científicas que deben cursar introducción a la programación como materia obligatoria.
También es útil para estudiantes universitarios de computación, especialmente los últimos tres capítulos que abordan estructuras de datos avanzadas.
Los profesores pueden usarlo como apoyo metodológico, fuente de problemas resueltos para clase, o banco de ejercicios para tareas y exámenes.
La experiencia internacional de la autora, enseñando tanto en Francia como en México, aporta una perspectiva global a los métodos de enseñanza.
📖 Para todos: Ya seas estudiante o profesor, este libro te ofrece herramientas prácticas para dominar la programación desde cero.


















































Nuestro compañero de IA está específicamente adaptado a las necesidades de los estudiantes. Basándonos en los millones de contenidos que tenemos en la plataforma, podemos dar a los estudiantes respuestas realmente significativas y relevantes. Pero no se trata solo de respuestas, el compañero también guía a los estudiantes a través de sus retos de aprendizaje diarios, con planes de aprendizaje personalizados, cuestionarios o contenidos en el chat y una personalización del 100% basada en las habilidades y el desarrollo de los estudiantes.
Puedes descargar la app en Google Play Store y Apple App Store.
¡Sí lo es! Tienes acceso totalmente gratuito a todo el contenido de la app, puedes chatear con otros alumnos y recibir ayuda inmeditamente. Puedes ganar dinero utilizando la aplicación, que te permitirá acceder a determinadas funciones.
App Store
Google Play
La app es muy fácil de usar y está muy bien diseñada. Hasta ahora he encontrado todo lo que estaba buscando y he podido aprender mucho de las presentaciones. Definitivamente utilizaré la aplicación para un examen de clase. Y, por supuesto, también me sirve mucho de inspiración.
Pablo
usuario de iOS
Esta app es realmente genial. Hay tantos apuntes de clase y ayuda [...]. Tengo problemas con matemáticas, por ejemplo, y la aplicación tiene muchas opciones de ayuda. Gracias a Knowunity, he mejorado en mates. Se la recomiendo a todo el mundo.
Elena
usuaria de Android
Vaya, estoy realmente sorprendida. Acabo de probar la app porque la he visto anunciada muchas veces y me he quedado absolutamente alucinada. Esta app es LA AYUDA que quieres para el insti y, sobre todo, ofrece muchísimas cosas, como ejercicios y hojas informativas, que a mí personalmente me han sido MUY útiles.
Ana
usuaria de iOS
Solía tener dificultades para completar mis tareas a tiempo hasta que descubrí Knowunity, que no solo facilita subir mi propio contenido sino que también proporciona excelentes resúmenes que hacen mi trabajo más rápido y eficiente.
Thomas R
usuario de iOS
Siempre era un desafío encontrar toda la información importante para mis tareas – desde que comencé a usar Knowunity, puedo simplemente subir mi contenido y beneficiarme de los resúmenes de otros, lo que me ayuda mucho con la organización.
Lisa M
usuario de Android
A menudo sentía que no tenía suficiente visión general al estudiar, pero desde que comencé a usar Knowunity, eso ya no es un problema – subo mi contenido y siempre encuentro resúmenes útiles en la plataforma, lo que hace mi aprendizaje mucho más fácil.
David K
usuario de iOS
¡La app es buenísima! Sólo tengo que introducir el tema en la barra de búsqueda y recibo la respuesta muy rápido. No tengo que ver 10 vídeos de YouTube para entender algo, así que me ahorro tiempo. ¡Muy recomendable!
Sara
usuaria de Android
En el instituto era muy malo en matemáticas, pero gracias a la app, ahora saco mejores notas. Os agradezco mucho que hayáis creado la aplicación.
Roberto
usuario de Android
Solía ser muy difícil reunir toda la información para mis presentaciones. Pero desde que comencé a usar Knowunity, solo subo mis notas y encuentro increíbles resúmenes de otros – ¡hace mi estudio mucho más eficiente!
Julia S
usuario de Android
Siempre estaba estresado con todo el material de estudio, pero desde que comencé a usar Knowunity, subo mis cosas y reviso los geniales resúmenes de otros – realmente me ayuda a manejar todo mejor y es mucho menos estresante.
Marco B
usuario de iOS
LOS QUIZZES Y FLASHCARDS SON SÚPER ÚTILES Y AMO Knowunity AI. TAMBIÉN ES LITERALMENTE COMO CHATGPT PERO MÁS INTELIGENTE!! ME AYUDÓ CON MIS PROBLEMAS DE RÍMEL TAMBIÉN!! Y CON MIS MATERIAS REALES OBVIO! 😍😁😲🤑💗✨🎀😮
Sarah L
usuario de Android
Antes pasaba horas buscando en Google materiales escolares, pero ahora solo subo mis cosas a Knowunity y reviso los útiles resúmenes de otros – me siento mucho más seguro cuando me preparo para los exámenes.
Paul T
usuario de iOS
La app es muy fácil de usar y está muy bien diseñada. Hasta ahora he encontrado todo lo que estaba buscando y he podido aprender mucho de las presentaciones. Definitivamente utilizaré la aplicación para un examen de clase. Y, por supuesto, también me sirve mucho de inspiración.
Pablo
usuario de iOS
Esta app es realmente genial. Hay tantos apuntes de clase y ayuda [...]. Tengo problemas con matemáticas, por ejemplo, y la aplicación tiene muchas opciones de ayuda. Gracias a Knowunity, he mejorado en mates. Se la recomiendo a todo el mundo.
Elena
usuaria de Android
Vaya, estoy realmente sorprendida. Acabo de probar la app porque la he visto anunciada muchas veces y me he quedado absolutamente alucinada. Esta app es LA AYUDA que quieres para el insti y, sobre todo, ofrece muchísimas cosas, como ejercicios y hojas informativas, que a mí personalmente me han sido MUY útiles.
Ana
usuaria de iOS
Solía tener dificultades para completar mis tareas a tiempo hasta que descubrí Knowunity, que no solo facilita subir mi propio contenido sino que también proporciona excelentes resúmenes que hacen mi trabajo más rápido y eficiente.
Thomas R
usuario de iOS
Siempre era un desafío encontrar toda la información importante para mis tareas – desde que comencé a usar Knowunity, puedo simplemente subir mi contenido y beneficiarme de los resúmenes de otros, lo que me ayuda mucho con la organización.
Lisa M
usuario de Android
A menudo sentía que no tenía suficiente visión general al estudiar, pero desde que comencé a usar Knowunity, eso ya no es un problema – subo mi contenido y siempre encuentro resúmenes útiles en la plataforma, lo que hace mi aprendizaje mucho más fácil.
David K
usuario de iOS
¡La app es buenísima! Sólo tengo que introducir el tema en la barra de búsqueda y recibo la respuesta muy rápido. No tengo que ver 10 vídeos de YouTube para entender algo, así que me ahorro tiempo. ¡Muy recomendable!
Sara
usuaria de Android
En el instituto era muy malo en matemáticas, pero gracias a la app, ahora saco mejores notas. Os agradezco mucho que hayáis creado la aplicación.
Roberto
usuario de Android
Solía ser muy difícil reunir toda la información para mis presentaciones. Pero desde que comencé a usar Knowunity, solo subo mis notas y encuentro increíbles resúmenes de otros – ¡hace mi estudio mucho más eficiente!
Julia S
usuario de Android
Siempre estaba estresado con todo el material de estudio, pero desde que comencé a usar Knowunity, subo mis cosas y reviso los geniales resúmenes de otros – realmente me ayuda a manejar todo mejor y es mucho menos estresante.
Marco B
usuario de iOS
LOS QUIZZES Y FLASHCARDS SON SÚPER ÚTILES Y AMO Knowunity AI. TAMBIÉN ES LITERALMENTE COMO CHATGPT PERO MÁS INTELIGENTE!! ME AYUDÓ CON MIS PROBLEMAS DE RÍMEL TAMBIÉN!! Y CON MIS MATERIAS REALES OBVIO! 😍😁😲🤑💗✨🎀😮
Sarah L
usuario de Android
Antes pasaba horas buscando en Google materiales escolares, pero ahora solo subo mis cosas a Knowunity y reviso los útiles resúmenes de otros – me siento mucho más seguro cuando me preparo para los exámenes.
Paul T
usuario de iOS
Moises Israel
@moisesisrael
¿Alguna vez te has preguntado cómo funcionan las apps de tu celular o los videojuegos que juegas? Todo comienza con la programación, y no es tan complicado como parece. Este libro te enseñará a programar desde cero usando el lenguaje... Mostrar más

Acceso a todos los documentos
Mejora tus notas
Únete a millones de estudiantes
Introducción a la Programación es tu primer paso hacia el mundo del desarrollo de software. La autora Mihaela Juganaru Mathieu ha creado esta guía pensando específicamente en estudiantes como tú.
Este libro forma parte de la colección de Grupo Editorial Patria, una editorial mexicana que se especializa en contenido educativo de calidad. La primera edición está disponible en formato ebook, lo que significa que puedes acceder a ella desde cualquier dispositivo.
💡 Dato curioso: El lenguaje C que aprenderás en este libro es la base de muchos otros lenguajes modernos. ¡Es como aprender latín para entender mejor el español!

Acceso a todos los documentos
Mejora tus notas
Únete a millones de estudiantes
Esta página contiene todos los detalles legales y de contacto de la editorial. Grupo Editorial Patria tiene su sede en la Ciudad de México y forma parte de la Cámara Nacional de la Industria Editorial Mexicana.
El libro ha pasado por una rigorous revisión técnica realizada por profesores del Instituto Politécnico Nacional y otras instituciones reconocidas. Esto garantiza que el contenido sea preciso y actualizado.
Los derechos de autor están protegidos, lo que significa que no puedes copiar o distribuir el contenido sin permiso. El ISBN del ebook es 978-607-438-920-3, un código único que identifica esta edición específica.
📚 Tip: Siempre verifica que tus libros digitales tengan ISBN oficial - es señal de calidad académica.

Acceso a todos los documentos
Mejora tus notas
Únete a millones de estudiantes
El libro se divide en seis capítulos principales que van de lo básico a lo avanzado. Los primeros dos capítulos te enseñan los fundamentos: qué es un algoritmo, cómo escribir pseudocódigo y tus primeros programas en C.
El Capítulo 1 cubre desde algoritmos hasta diagramas de flujo, incluyendo variables, tipos y expresiones. Es tu introducción completa al pensamiento algorítmico.
El Capítulo 2 te mete de lleno en la programación en C con conceptos básicos como la estructura de un programa, variables y control de flujo. Aquí es donde realmente empiezas a programar.
Cada capítulo incluye problemas resueltos paso a paso, desde ecuaciones simples hasta juegos como la búsqueda de números. También encontrarás ejercicios para practicar.
🎯 Meta clara: Al terminar estos primeros capítulos, ya podrás escribir programas básicos que resuelvan problemas matemáticos sencillos.

Acceso a todos los documentos
Mejora tus notas
Únete a millones de estudiantes
Los Capítulos 3 y 4 avanzan hacia conceptos más sofisticados. El Capítulo 3 explora variables avanzadas, apuntadores y funciones, incluyendo el fascinante tema de la recursividad.
Aprenderás sobre variables locales y globales, memoria dinámica y cómo crear tus propias funciones. La recursividad te permitirá resolver problemas complejos de manera elegante.
El Capítulo 4 se enfoca en arreglos, cadenas de caracteres y archivos. Aquí es donde tus programas empiezan a manejar datos reales como texto y información guardada en archivos.
Incluye ejemplos prácticos como el juego del gato (tres en raya) que te mostrará cómo aplicar matrices en proyectos divertidos.
🚀 Nivel up: Estos capítulos te llevan de principiante a programador intermedio. ¡Es donde la magia realmente sucede!

Acceso a todos los documentos
Mejora tus notas
Únete a millones de estudiantes
Los últimos dos capítulos abordan temas avanzados que te preparan para proyectos más ambiciosos. El Capítulo 5 introduce estructuras de datos y tipos abstractos.
Aprenderás sobre listas ligadas, pilas y colas, estructuras fundamentales en la programación profesional. Estos conceptos son la base de aplicaciones más complejas.
El Capítulo 6 cubre algoritmos de búsqueda, selección y ordenamiento. Estos son los algoritmos que hacen que las aplicaciones sean eficientes y rápidas.
El libro incluye material adicional en CD-ROM con apéndices sobre representación de información, diagramas de flujo con software Raptor y complejidad de algoritmos.
🏆 Objetivo final: Estos capítulos te dan las herramientas para crear aplicaciones eficientes y bien estructuradas como un programador profesional.

Acceso a todos los documentos
Mejora tus notas
Únete a millones de estudiantes
Esta página resume los conceptos más avanzados del libro, incluyendo montículos y algoritmos de ordenamiento eficientes. Los montículos son estructuras especiales que permiten operaciones muy rápidas.
El CD-ROM incluye software adicional como Raptor para crear diagramas de flujo visuales, herramientas de compilación y ejemplos prácticos de todos los conceptos.
Los cuatro apéndices cubren temas complementarios: cómo la computadora representa la información internamente, uso de herramientas profesionales y análisis de eficiencia de algoritmos.
Estos recursos adicionales te dan una formación completa que va más allá de solo aprender sintaxis - te conviertes en un programador que entiende cómo funcionan las cosas por dentro.
💼 Ventaja profesional: El material adicional te da conocimientos que muchos cursos básicos omiten, pero que son esenciales en el trabajo real.

Acceso a todos los documentos
Mejora tus notas
Únete a millones de estudiantes
La autora Mihaela Juganaru Mathieu dedica este libro a sus hijos y agradece a todas las personas que hicieron posible su creación. Su experiencia combinada enseñando en Francia y México enriquece enormemente el contenido.
El libro fue revisado técnicamente por profesores de instituciones prestigiosas como la ESCOM-IPN y UAM-Azcapotzalco, garantizando la calidad académica del contenido.
La autora destaca la importancia de hacer preguntas en el aprendizaje. Las dudas de sus estudiantes a lo largo de los años ayudaron a crear explicaciones más claras y efectivas.
Este enfoque pedagógico hace que el libro sea especialmente efectivo para estudiantes que están empezando en la programación.
🤝 Consejo de la autora: No tengas miedo de hacer preguntas - son la clave para entender mejor la programación.

Acceso a todos los documentos
Mejora tus notas
Únete a millones de estudiantes
¡Nadie nace sabiendo programar! La autora enfatiza que la programación se aprende como cualquier otra habilidad: con práctica gradual y fundamentos sólidos.
El desafío principal es aprender dos cosas simultáneamente: la sintaxis del lenguaje (las reglas) y el pensamiento algorítmico (cómo resolver problemas paso a paso).
El lenguaje C es ideal como primer lenguaje porque te enseña conceptos fundamentales como variables, apuntadores y funciones de manera muy clara. Otros lenguajes serán más fáciles después.
Los seis capítulos te llevan desde algoritmos básicos hasta conceptos avanzados como estructuras de datos y algoritmos de ordenamiento, siempre con ejemplos prácticos.
🎯 Estrategia ganadora: Empezar con C te da bases sólidas que harán que aprender cualquier otro lenguaje sea mucho más fácil.

Acceso a todos los documentos
Mejora tus notas
Únete a millones de estudiantes
Este libro está diseñado principalmente para estudiantes de carreras técnicas y científicas que deben cursar introducción a la programación como materia obligatoria.
También es útil para estudiantes universitarios de computación, especialmente los últimos tres capítulos que abordan estructuras de datos avanzadas.
Los profesores pueden usarlo como apoyo metodológico, fuente de problemas resueltos para clase, o banco de ejercicios para tareas y exámenes.
La experiencia internacional de la autora, enseñando tanto en Francia como en México, aporta una perspectiva global a los métodos de enseñanza.
📖 Para todos: Ya seas estudiante o profesor, este libro te ofrece herramientas prácticas para dominar la programación desde cero.

Acceso a todos los documentos
Mejora tus notas
Únete a millones de estudiantes

Acceso a todos los documentos
Mejora tus notas
Únete a millones de estudiantes

Acceso a todos los documentos
Mejora tus notas
Únete a millones de estudiantes

Acceso a todos los documentos
Mejora tus notas
Únete a millones de estudiantes

Acceso a todos los documentos
Mejora tus notas
Únete a millones de estudiantes

Acceso a todos los documentos
Mejora tus notas
Únete a millones de estudiantes

Acceso a todos los documentos
Mejora tus notas
Únete a millones de estudiantes

Acceso a todos los documentos
Mejora tus notas
Únete a millones de estudiantes

Acceso a todos los documentos
Mejora tus notas
Únete a millones de estudiantes

Acceso a todos los documentos
Mejora tus notas
Únete a millones de estudiantes

Acceso a todos los documentos
Mejora tus notas
Únete a millones de estudiantes

Acceso a todos los documentos
Mejora tus notas
Únete a millones de estudiantes

Acceso a todos los documentos
Mejora tus notas
Únete a millones de estudiantes

Acceso a todos los documentos
Mejora tus notas
Únete a millones de estudiantes

Acceso a todos los documentos
Mejora tus notas
Únete a millones de estudiantes

Acceso a todos los documentos
Mejora tus notas
Únete a millones de estudiantes

Acceso a todos los documentos
Mejora tus notas
Únete a millones de estudiantes

Acceso a todos los documentos
Mejora tus notas
Únete a millones de estudiantes

Acceso a todos los documentos
Mejora tus notas
Únete a millones de estudiantes

Acceso a todos los documentos
Mejora tus notas
Únete a millones de estudiantes

Acceso a todos los documentos
Mejora tus notas
Únete a millones de estudiantes

Acceso a todos los documentos
Mejora tus notas
Únete a millones de estudiantes

Acceso a todos los documentos
Mejora tus notas
Únete a millones de estudiantes

Acceso a todos los documentos
Mejora tus notas
Únete a millones de estudiantes

Acceso a todos los documentos
Mejora tus notas
Únete a millones de estudiantes

Acceso a todos los documentos
Mejora tus notas
Únete a millones de estudiantes

Acceso a todos los documentos
Mejora tus notas
Únete a millones de estudiantes

Acceso a todos los documentos
Mejora tus notas
Únete a millones de estudiantes

Acceso a todos los documentos
Mejora tus notas
Únete a millones de estudiantes

Acceso a todos los documentos
Mejora tus notas
Únete a millones de estudiantes

Acceso a todos los documentos
Mejora tus notas
Únete a millones de estudiantes

Acceso a todos los documentos
Mejora tus notas
Únete a millones de estudiantes

Acceso a todos los documentos
Mejora tus notas
Únete a millones de estudiantes

Acceso a todos los documentos
Mejora tus notas
Únete a millones de estudiantes

Acceso a todos los documentos
Mejora tus notas
Únete a millones de estudiantes

Acceso a todos los documentos
Mejora tus notas
Únete a millones de estudiantes

Acceso a todos los documentos
Mejora tus notas
Únete a millones de estudiantes

Acceso a todos los documentos
Mejora tus notas
Únete a millones de estudiantes

Acceso a todos los documentos
Mejora tus notas
Únete a millones de estudiantes

Acceso a todos los documentos
Mejora tus notas
Únete a millones de estudiantes

Acceso a todos los documentos
Mejora tus notas
Únete a millones de estudiantes

Acceso a todos los documentos
Mejora tus notas
Únete a millones de estudiantes

Acceso a todos los documentos
Mejora tus notas
Únete a millones de estudiantes

Acceso a todos los documentos
Mejora tus notas
Únete a millones de estudiantes

Acceso a todos los documentos
Mejora tus notas
Únete a millones de estudiantes

Acceso a todos los documentos
Mejora tus notas
Únete a millones de estudiantes

Acceso a todos los documentos
Mejora tus notas
Únete a millones de estudiantes

Acceso a todos los documentos
Mejora tus notas
Únete a millones de estudiantes

Acceso a todos los documentos
Mejora tus notas
Únete a millones de estudiantes

Acceso a todos los documentos
Mejora tus notas
Únete a millones de estudiantes
Nuestro compañero de IA está específicamente adaptado a las necesidades de los estudiantes. Basándonos en los millones de contenidos que tenemos en la plataforma, podemos dar a los estudiantes respuestas realmente significativas y relevantes. Pero no se trata solo de respuestas, el compañero también guía a los estudiantes a través de sus retos de aprendizaje diarios, con planes de aprendizaje personalizados, cuestionarios o contenidos en el chat y una personalización del 100% basada en las habilidades y el desarrollo de los estudiantes.
Puedes descargar la app en Google Play Store y Apple App Store.
¡Sí lo es! Tienes acceso totalmente gratuito a todo el contenido de la app, puedes chatear con otros alumnos y recibir ayuda inmeditamente. Puedes ganar dinero utilizando la aplicación, que te permitirá acceder a determinadas funciones.
17
Herramientas Inteligentes NUEVO
Convierte estos apuntes en: ✓ 50+ Preguntas de Práctica ✓ Tarjetas de Estudio Interactivas ✓ Examen Completo de Práctica ✓ Esquemas de Ensayo
App Store
Google Play
La app es muy fácil de usar y está muy bien diseñada. Hasta ahora he encontrado todo lo que estaba buscando y he podido aprender mucho de las presentaciones. Definitivamente utilizaré la aplicación para un examen de clase. Y, por supuesto, también me sirve mucho de inspiración.
Pablo
usuario de iOS
Esta app es realmente genial. Hay tantos apuntes de clase y ayuda [...]. Tengo problemas con matemáticas, por ejemplo, y la aplicación tiene muchas opciones de ayuda. Gracias a Knowunity, he mejorado en mates. Se la recomiendo a todo el mundo.
Elena
usuaria de Android
Vaya, estoy realmente sorprendida. Acabo de probar la app porque la he visto anunciada muchas veces y me he quedado absolutamente alucinada. Esta app es LA AYUDA que quieres para el insti y, sobre todo, ofrece muchísimas cosas, como ejercicios y hojas informativas, que a mí personalmente me han sido MUY útiles.
Ana
usuaria de iOS
Solía tener dificultades para completar mis tareas a tiempo hasta que descubrí Knowunity, que no solo facilita subir mi propio contenido sino que también proporciona excelentes resúmenes que hacen mi trabajo más rápido y eficiente.
Thomas R
usuario de iOS
Siempre era un desafío encontrar toda la información importante para mis tareas – desde que comencé a usar Knowunity, puedo simplemente subir mi contenido y beneficiarme de los resúmenes de otros, lo que me ayuda mucho con la organización.
Lisa M
usuario de Android
A menudo sentía que no tenía suficiente visión general al estudiar, pero desde que comencé a usar Knowunity, eso ya no es un problema – subo mi contenido y siempre encuentro resúmenes útiles en la plataforma, lo que hace mi aprendizaje mucho más fácil.
David K
usuario de iOS
¡La app es buenísima! Sólo tengo que introducir el tema en la barra de búsqueda y recibo la respuesta muy rápido. No tengo que ver 10 vídeos de YouTube para entender algo, así que me ahorro tiempo. ¡Muy recomendable!
Sara
usuaria de Android
En el instituto era muy malo en matemáticas, pero gracias a la app, ahora saco mejores notas. Os agradezco mucho que hayáis creado la aplicación.
Roberto
usuario de Android
Solía ser muy difícil reunir toda la información para mis presentaciones. Pero desde que comencé a usar Knowunity, solo subo mis notas y encuentro increíbles resúmenes de otros – ¡hace mi estudio mucho más eficiente!
Julia S
usuario de Android
Siempre estaba estresado con todo el material de estudio, pero desde que comencé a usar Knowunity, subo mis cosas y reviso los geniales resúmenes de otros – realmente me ayuda a manejar todo mejor y es mucho menos estresante.
Marco B
usuario de iOS
LOS QUIZZES Y FLASHCARDS SON SÚPER ÚTILES Y AMO Knowunity AI. TAMBIÉN ES LITERALMENTE COMO CHATGPT PERO MÁS INTELIGENTE!! ME AYUDÓ CON MIS PROBLEMAS DE RÍMEL TAMBIÉN!! Y CON MIS MATERIAS REALES OBVIO! 😍😁😲🤑💗✨🎀😮
Sarah L
usuario de Android
Antes pasaba horas buscando en Google materiales escolares, pero ahora solo subo mis cosas a Knowunity y reviso los útiles resúmenes de otros – me siento mucho más seguro cuando me preparo para los exámenes.
Paul T
usuario de iOS
La app es muy fácil de usar y está muy bien diseñada. Hasta ahora he encontrado todo lo que estaba buscando y he podido aprender mucho de las presentaciones. Definitivamente utilizaré la aplicación para un examen de clase. Y, por supuesto, también me sirve mucho de inspiración.
Pablo
usuario de iOS
Esta app es realmente genial. Hay tantos apuntes de clase y ayuda [...]. Tengo problemas con matemáticas, por ejemplo, y la aplicación tiene muchas opciones de ayuda. Gracias a Knowunity, he mejorado en mates. Se la recomiendo a todo el mundo.
Elena
usuaria de Android
Vaya, estoy realmente sorprendida. Acabo de probar la app porque la he visto anunciada muchas veces y me he quedado absolutamente alucinada. Esta app es LA AYUDA que quieres para el insti y, sobre todo, ofrece muchísimas cosas, como ejercicios y hojas informativas, que a mí personalmente me han sido MUY útiles.
Ana
usuaria de iOS
Solía tener dificultades para completar mis tareas a tiempo hasta que descubrí Knowunity, que no solo facilita subir mi propio contenido sino que también proporciona excelentes resúmenes que hacen mi trabajo más rápido y eficiente.
Thomas R
usuario de iOS
Siempre era un desafío encontrar toda la información importante para mis tareas – desde que comencé a usar Knowunity, puedo simplemente subir mi contenido y beneficiarme de los resúmenes de otros, lo que me ayuda mucho con la organización.
Lisa M
usuario de Android
A menudo sentía que no tenía suficiente visión general al estudiar, pero desde que comencé a usar Knowunity, eso ya no es un problema – subo mi contenido y siempre encuentro resúmenes útiles en la plataforma, lo que hace mi aprendizaje mucho más fácil.
David K
usuario de iOS
¡La app es buenísima! Sólo tengo que introducir el tema en la barra de búsqueda y recibo la respuesta muy rápido. No tengo que ver 10 vídeos de YouTube para entender algo, así que me ahorro tiempo. ¡Muy recomendable!
Sara
usuaria de Android
En el instituto era muy malo en matemáticas, pero gracias a la app, ahora saco mejores notas. Os agradezco mucho que hayáis creado la aplicación.
Roberto
usuario de Android
Solía ser muy difícil reunir toda la información para mis presentaciones. Pero desde que comencé a usar Knowunity, solo subo mis notas y encuentro increíbles resúmenes de otros – ¡hace mi estudio mucho más eficiente!
Julia S
usuario de Android
Siempre estaba estresado con todo el material de estudio, pero desde que comencé a usar Knowunity, subo mis cosas y reviso los geniales resúmenes de otros – realmente me ayuda a manejar todo mejor y es mucho menos estresante.
Marco B
usuario de iOS
LOS QUIZZES Y FLASHCARDS SON SÚPER ÚTILES Y AMO Knowunity AI. TAMBIÉN ES LITERALMENTE COMO CHATGPT PERO MÁS INTELIGENTE!! ME AYUDÓ CON MIS PROBLEMAS DE RÍMEL TAMBIÉN!! Y CON MIS MATERIAS REALES OBVIO! 😍😁😲🤑💗✨🎀😮
Sarah L
usuario de Android
Antes pasaba horas buscando en Google materiales escolares, pero ahora solo subo mis cosas a Knowunity y reviso los útiles resúmenes de otros – me siento mucho más seguro cuando me preparo para los exámenes.
Paul T
usuario de iOS