Los trastornos del sistema nervioso pueden afectar tanto tu cerebro... Mostrar más
Inscríbete para ver los apuntes¡Es gratis!
Acceso a todos los documentos
Mejora tus notas
Únete a millones de estudiantes
Knowunity AI
Asignaturas
Triangle Congruence and Similarity Theorems
Triangle Properties and Classification
Linear Equations and Graphs
Geometric Angle Relationships
Trigonometric Functions and Identities
Equation Solving Techniques
Circle Geometry Fundamentals
Division Operations and Methods
Basic Differentiation Rules
Exponent and Logarithm Properties
Mostrar todos los temas
Human Organ Systems
Reproductive Cell Cycles
Biological Sciences Subdisciplines
Cellular Energy Metabolism
Autotrophic Energy Processes
Inheritance Patterns and Principles
Biomolecular Structure and Organization
Cell Cycle and Division Mechanics
Cellular Organization and Development
Biological Structural Organization
Mostrar todos los temas
Chemical Sciences and Applications
Atomic Structure and Composition
Molecular Electron Structure Representation
Atomic Electron Behavior
Matter Properties and Water
Mole Concept and Calculations
Gas Laws and Behavior
Periodic Table Organization
Chemical Thermodynamics Fundamentals
Chemical Bond Types and Properties
Mostrar todos los temas
European Renaissance and Enlightenment
European Cultural Movements 800-1920
American Revolution Era 1763-1797
American Civil War 1861-1865
Global Imperial Systems
Mongol and Chinese Dynasties
U.S. Presidents and World Leaders
Historical Sources and Documentation
World Wars Era and Impact
World Religious Systems
Mostrar todos los temas
Classic and Contemporary Novels
Literary Character Analysis
Rhetorical Theory and Practice
Classic Literary Narratives
Reading Analysis and Interpretation
Narrative Structure and Techniques
English Language Components
Influential English-Language Authors
Basic Sentence Structure
Narrative Voice and Perspective
Mostrar todos los temas
46
•
Actualizado Apr 30, 2026
•
_nxufi
@_nxufi
Los trastornos del sistema nervioso pueden afectar tanto tu cerebro... Mostrar más
















¿Sabías que los golpes en la cabeza pueden causar daños que no ves inmediatamente? El traumatismo encéfalo-craneano (TEC) es más común de lo que piensas, especialmente en hombres jóvenes por accidentes automovilísticos y deportes de contacto.
Los traumatismos se dividen en primarios (el golpe directo) y secundarios (las consecuencias que vienen después). La Escala de Coma de Glasgow es la herramienta que usan los médicos para medir qué tan grave es: 15 puntos significa que estás perfecto, mientras que 8 o menos indica un estado crítico.
Los hematomas son acumulaciones de sangre que actúan como bombas de tiempo. Los epidurales vienen de arterias rotas y son emergencias quirúrgicas, mientras que los subdurales (más lentos) son típicos en adultos mayores que toman anticoagulantes.
¡Dato clave! La lesión axonal difusa puede ocurrir incluso sin golpes directos, solo por movimientos bruscos de aceleración-desaceleración como en accidentes automovilísticos.

Tu cerebro no solo se daña por el golpe inicial - lo que pasa después puede ser aún más peligroso. La lesión secundaria incluye una cascada de eventos moleculares que pueden durar días o semanas después del trauma original.
Cuando las neuronas se dañan, liberan glutamato en exceso, lo que provoca que entre demasiado calcio a las células. Esto desencadena la muerte celular programada (apoptosis) y genera moléculas reactivas de oxígeno que dañan las membranas.
El edema cerebral (hinchazón) es uno de los problemas más serios porque el cráneo es una caja rígida. Cuando el cerebro se hincha, aumenta la presión intracraneal y puede comprimir estructuras vitales.
La barrera hematoencefálica también se rompe, permitiendo que sustancias tóxicas entren al cerebro. Todo esto crea un ambiente donde las neuronas mueren progresivamente, explicando por qué algunos pacientes empeoran días después del accidente.
¡Recuerda! Los mecanismos secundarios son tratables si se detectan a tiempo, por eso es crucial el monitoreo médico continuo después de cualquier trauma cerebral.

Las lesiones medulares pueden cambiarte la vida en segundos. El shock medular causa una parálisis flácida temporal por debajo del nivel de la lesión, pero no significa que todo esté perdido para siempre.
Cuando la lesión ocurre en el cuello o parte alta del tórax, puedes desarrollar shock neurogénico: tu presión arterial cae peligrosamente porque el sistema nervioso simpático se desconecta. Es como si tu cuerpo olvidara cómo mantener la presión sanguínea.
El dolor lumbar afecta a casi todos en algún momento de la vida. Las hernias discales son especialmente comunes en hombres de 30-50 años, causando el famoso dolor ciático que baja por la pierna.
La hernia del disco intervertebral ocurre cuando el núcleo gelatinoso del disco se sale de su lugar y comprime nervios. Los discos L4-L5 y L5-S1 son los más problemáticos porque cargan más peso.
¡Importante! La hiperreflexia autónoma en lesiones medulares altas puede causar hipertensión peligrosa - es una emergencia médica que requiere atención inmediata.

Los ACV son como "infartos del cerebro" y representan una de las principales causas de muerte y discapacidad. Pueden ser isquémicos (falta de flujo sanguíneo) o hemorrágicos (sangrado), pero ambos son emergencias médicas.
El ACV isquémico ocurre cuando se tapa una arteria cerebral. Los accidentes isquémicos transitorios (AIT) son como "avisos" - duran menos de una hora pero te advierten que algo anda mal con tu circulación cerebral.
Los ACV embólicos son especialmente traicioneros porque los coágulos viajan desde otras partes del cuerpo (generalmente el corazón) y se atascan en vasos cerebrales pequeños. Tienen alto riesgo de repetirse si no se trata la causa de origen.
El ACV hemorrágico causa más daño inmediato porque la sangre actúa como un irritante tóxico para las neuronas. La hipertensión crónica debilita las arterias cerebrales, volviéndolas propensas a romperse en zonas como el putamen y el tálamo.
¡Tiempo es cerebro! Cada minuto que pasa durante un ACV, mueren aproximadamente 2 millones de neuronas - por eso el tratamiento inmediato es crucial.

Los aneurismas cerebrales son como globos inflados en las arterias de tu cerebro - pueden estar ahí por años sin causar problemas, pero cuando revientan, es una catástrofe. Los más peligrosos son los aneurismas saculares (en forma de fresa) que se forman en bifurcaciones arteriales.
Las malformaciones arteriovenosas (MAV) son como cortocircuitos en tu sistema vascular cerebral. La sangre va directamente de arterias a venas sin pasar por capilares, creando zonas de alta presión que pueden sangrar.
La hemorragia subaracnoidea es devastadora - cuando un aneurisma revienta, la sangre se esparce por todo el espacio que rodea el cerebro. Esto causa un aumento súbito de la presión intracraneal y puede provocar vasoespasmo cerebral días después.
Los factores de riesgo incluyen alcoholismo, tabaquismo y uso de anticonceptivos orales. El vasoespasmo cerebral es una complicación tardía pero muy seria que puede causar isquemia cerebral incluso después de controlar el sangrado inicial.
¡Señal de alarma! La "peor cefalea de mi vida" de inicio súbito puede ser el único síntoma de una hemorragia subaracnoidea - requiere atención médica inmediata.

La migraña no es solo "un dolor de cabeza fuerte" - es una enfermedad neurológica compleja que afecta el metabolismo cerebral. Los cambios en serotonina y la liberación de CGRP causan vasodilatación e inflamación meníngea, explicando por qué duele tanto.
Las cefaleas en racimos son brutalmente intensas pero afortunadamente raras. Imagínate un dolor como "un clavo caliente en el ojo" que aparece a la misma hora durante semanas, acompañado de lagrimeo y congestión nasal del mismo lado.
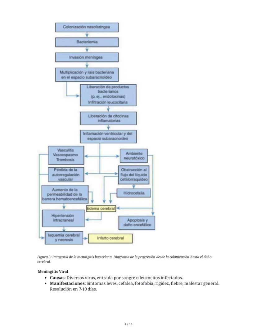
La meningitis es la inflamación de las membranas que protegen tu cerebro y médula espinal. La meningitis bacteriana es una emergencia médica - los patógenos como meningococos y neumococos pueden matarte en horas si no se tratan.
El proceso es aterrador: las bacterias invaden el espacio subaracnoideo, se multiplican libremente y liberan toxinas que causan inflamación masiva. Esto lleva a edema cerebral, hipertensión intracraneal y muerte neuronal.
¡Síntomas clave! La tríada clásica de meningitis es fiebre + cefalea + rigidez de nuca, pero no siempre están los tres presentes, especialmente en niños pequeños y adultos mayores.

La meningitis bacteriana sigue un patrón predecible pero devastador. Comienza con colonización en la nariz y garganta, progresa a bacteriemia y finalmente invade las meninges donde las bacterias se multiplican sin control.
La liberación de endotoxinas bacterianas desencadena una respuesta inflamatoria masiva. Los leucocitos invaden el espacio subaracnoideo liberando citoquinas que causan vasculitis, trombosis y pérdida de la autorregulación vascular.
La meningitis viral es mucho más benigna - generalmente se resuelve sola en 7-10 días con síntomas similares pero menos severos. Los virus entran al SNC a través de la sangre o leucocitos infectados.
Los abscesos cerebrales son colecciones de pus que evolucionan en etapas: cerebritis temprana, cerebritis tardía, formación de cápsula y finalmente una cápsula densa. La localización determina los síntomas neurológicos específicos.
¡Evolución típica! La meningitis bacteriana puede progresar desde síntomas leves hasta coma y muerte en menos de 24 horas - por eso nunca se debe subestimar una combinación de fiebre y cefalea.

La esclerosis múltiple (EM) es como si tu propio sistema inmune atacara los cables de tu sistema nervioso. Las células T y B autorreactivas cruzan la barrera hematoencefálica y destruyen la mielina, dejando cicatrices (placas) que interrumpen la transmisión nerviosa.
Los factores de riesgo incluyen tabaquismo, deficiencia de vitamina D y infección previa por virus Epstein-Barr. La enfermedad causa atrofia cerebral progresiva y pérdida axonal irreversible.
El síndrome de Guillain-Barré es una neuropatía autoinmune que típicamente aparece después de infecciones. Los anticuerpos atacan los gangliósidos axonales causando parálisis flácida ascendente que puede llegar hasta los músculos respiratorios.
Los trastornos neurocognitivos asociados con VIH ocurren porque el virus infecta macrófagos, microglia y astrocitos en el cerebro. Esto causa desmielinización y daño de sustancia blanca, resultando en deterioro cognitivo y alteraciones motoras.
¡Dato importante! En la esclerosis múltiple, la pérdida axonal comienza desde las primeras etapas de la enfermedad, no solo cuando aparecen los síntomas - por eso el tratamiento temprano es crucial.

Las neuropatías pueden afectar cualquier nervio fuera del cerebro y médula espinal. La diabetes y el alcoholismo son las causas más comunes de polineuropatías distales simétricas - empiezas perdiendo sensibilidad en pies y manos como si usaras "guantes y calcetines".
Las neuropatías focales por compresión son super comunes. El síndrome del túnel carpiano comprime el nervio mediano, causando entumecimiento y dolor en los primeros tres dedos, especialmente de noche.
El botulismo es una intoxicación por toxina botulínica que bloquea la liberación de acetilcolina en las uniones neuromusculares. Causa parálisis flácida severa que puede requerir ventilación mecánica.
La miastenia grave es una enfermedad autoinmune donde anticuerpos destruyen los receptores de acetilcolina. La debilidad muscular empeora con el ejercicio y mejora con el reposo - es el signo característico de esta condición.
¡Patrón típico! En neuropatías periféricas, la pérdida de sensibilidad sigue el patrón de "guantes y calcetines" porque los nervios más largos se afectan primero - es como si la señal se debilitara con la distancia.

Los tumores cerebrales se comportan diferente según la edad. En niños, son más comunes infratentoriales (debajo del cerebelo), mientras que en adultos predominan los supratentoriales (en los hemisferios cerebrales).
Las manifestaciones dependen de la localización y tamaño del tumor. Pueden causar hipertensión intracraneal (cefalea, vómitos, cambios visuales), convulsiones de nuevo inicio, o déficits neurológicos focales específicos según el área afectada.
Los tumores cerebrales son la segunda causa más común de cáncer en niños, pero su incidencia aumenta progresivamente hasta los 70 años en adultos. El diagnóstico temprano es crucial porque algunos son completamente curables con tratamiento adecuado.
Los síntomas iniciales pueden ser sutiles: cambios de personalidad, disminución del rendimiento escolar, o cefaleas que empeoran progresivamente. No todos los tumores cerebrales son malignos - muchos son benignos pero problemáticos por su localización.
¡Señales de alerta! Cefaleas que cambian de patrón, convulsiones de inicio tardío, o cambios cognitivos/conductuales progresivos siempre requieren evaluación neurológica especializada.





Nuestro compañero de IA está específicamente adaptado a las necesidades de los estudiantes. Basándonos en los millones de contenidos que tenemos en la plataforma, podemos dar a los estudiantes respuestas realmente significativas y relevantes. Pero no se trata solo de respuestas, el compañero también guía a los estudiantes a través de sus retos de aprendizaje diarios, con planes de aprendizaje personalizados, cuestionarios o contenidos en el chat y una personalización del 100% basada en las habilidades y el desarrollo de los estudiantes.
Puedes descargar la app en Google Play Store y Apple App Store.
¡Sí lo es! Tienes acceso totalmente gratuito a todo el contenido de la app, puedes chatear con otros alumnos y recibir ayuda inmeditamente. Puedes ganar dinero utilizando la aplicación, que te permitirá acceder a determinadas funciones.
App Store
Google Play
La app es muy fácil de usar y está muy bien diseñada. Hasta ahora he encontrado todo lo que estaba buscando y he podido aprender mucho de las presentaciones. Definitivamente utilizaré la aplicación para un examen de clase. Y, por supuesto, también me sirve mucho de inspiración.
Pablo
usuario de iOS
Esta app es realmente genial. Hay tantos apuntes de clase y ayuda [...]. Tengo problemas con matemáticas, por ejemplo, y la aplicación tiene muchas opciones de ayuda. Gracias a Knowunity, he mejorado en mates. Se la recomiendo a todo el mundo.
Elena
usuaria de Android
Vaya, estoy realmente sorprendida. Acabo de probar la app porque la he visto anunciada muchas veces y me he quedado absolutamente alucinada. Esta app es LA AYUDA que quieres para el insti y, sobre todo, ofrece muchísimas cosas, como ejercicios y hojas informativas, que a mí personalmente me han sido MUY útiles.
Ana
usuaria de iOS
Solía tener dificultades para completar mis tareas a tiempo hasta que descubrí Knowunity, que no solo facilita subir mi propio contenido sino que también proporciona excelentes resúmenes que hacen mi trabajo más rápido y eficiente.
Thomas R
usuario de iOS
Siempre era un desafío encontrar toda la información importante para mis tareas – desde que comencé a usar Knowunity, puedo simplemente subir mi contenido y beneficiarme de los resúmenes de otros, lo que me ayuda mucho con la organización.
Lisa M
usuario de Android
A menudo sentía que no tenía suficiente visión general al estudiar, pero desde que comencé a usar Knowunity, eso ya no es un problema – subo mi contenido y siempre encuentro resúmenes útiles en la plataforma, lo que hace mi aprendizaje mucho más fácil.
David K
usuario de iOS
¡La app es buenísima! Sólo tengo que introducir el tema en la barra de búsqueda y recibo la respuesta muy rápido. No tengo que ver 10 vídeos de YouTube para entender algo, así que me ahorro tiempo. ¡Muy recomendable!
Sara
usuaria de Android
En el instituto era muy malo en matemáticas, pero gracias a la app, ahora saco mejores notas. Os agradezco mucho que hayáis creado la aplicación.
Roberto
usuario de Android
Solía ser muy difícil reunir toda la información para mis presentaciones. Pero desde que comencé a usar Knowunity, solo subo mis notas y encuentro increíbles resúmenes de otros – ¡hace mi estudio mucho más eficiente!
Julia S
usuario de Android
Siempre estaba estresado con todo el material de estudio, pero desde que comencé a usar Knowunity, subo mis cosas y reviso los geniales resúmenes de otros – realmente me ayuda a manejar todo mejor y es mucho menos estresante.
Marco B
usuario de iOS
LOS QUIZZES Y FLASHCARDS SON SÚPER ÚTILES Y AMO Knowunity AI. TAMBIÉN ES LITERALMENTE COMO CHATGPT PERO MÁS INTELIGENTE!! ME AYUDÓ CON MIS PROBLEMAS DE RÍMEL TAMBIÉN!! Y CON MIS MATERIAS REALES OBVIO! 😍😁😲🤑💗✨🎀😮
Sarah L
usuario de Android
Antes pasaba horas buscando en Google materiales escolares, pero ahora solo subo mis cosas a Knowunity y reviso los útiles resúmenes de otros – me siento mucho más seguro cuando me preparo para los exámenes.
Paul T
usuario de iOS
La app es muy fácil de usar y está muy bien diseñada. Hasta ahora he encontrado todo lo que estaba buscando y he podido aprender mucho de las presentaciones. Definitivamente utilizaré la aplicación para un examen de clase. Y, por supuesto, también me sirve mucho de inspiración.
Pablo
usuario de iOS
Esta app es realmente genial. Hay tantos apuntes de clase y ayuda [...]. Tengo problemas con matemáticas, por ejemplo, y la aplicación tiene muchas opciones de ayuda. Gracias a Knowunity, he mejorado en mates. Se la recomiendo a todo el mundo.
Elena
usuaria de Android
Vaya, estoy realmente sorprendida. Acabo de probar la app porque la he visto anunciada muchas veces y me he quedado absolutamente alucinada. Esta app es LA AYUDA que quieres para el insti y, sobre todo, ofrece muchísimas cosas, como ejercicios y hojas informativas, que a mí personalmente me han sido MUY útiles.
Ana
usuaria de iOS
Solía tener dificultades para completar mis tareas a tiempo hasta que descubrí Knowunity, que no solo facilita subir mi propio contenido sino que también proporciona excelentes resúmenes que hacen mi trabajo más rápido y eficiente.
Thomas R
usuario de iOS
Siempre era un desafío encontrar toda la información importante para mis tareas – desde que comencé a usar Knowunity, puedo simplemente subir mi contenido y beneficiarme de los resúmenes de otros, lo que me ayuda mucho con la organización.
Lisa M
usuario de Android
A menudo sentía que no tenía suficiente visión general al estudiar, pero desde que comencé a usar Knowunity, eso ya no es un problema – subo mi contenido y siempre encuentro resúmenes útiles en la plataforma, lo que hace mi aprendizaje mucho más fácil.
David K
usuario de iOS
¡La app es buenísima! Sólo tengo que introducir el tema en la barra de búsqueda y recibo la respuesta muy rápido. No tengo que ver 10 vídeos de YouTube para entender algo, así que me ahorro tiempo. ¡Muy recomendable!
Sara
usuaria de Android
En el instituto era muy malo en matemáticas, pero gracias a la app, ahora saco mejores notas. Os agradezco mucho que hayáis creado la aplicación.
Roberto
usuario de Android
Solía ser muy difícil reunir toda la información para mis presentaciones. Pero desde que comencé a usar Knowunity, solo subo mis notas y encuentro increíbles resúmenes de otros – ¡hace mi estudio mucho más eficiente!
Julia S
usuario de Android
Siempre estaba estresado con todo el material de estudio, pero desde que comencé a usar Knowunity, subo mis cosas y reviso los geniales resúmenes de otros – realmente me ayuda a manejar todo mejor y es mucho menos estresante.
Marco B
usuario de iOS
LOS QUIZZES Y FLASHCARDS SON SÚPER ÚTILES Y AMO Knowunity AI. TAMBIÉN ES LITERALMENTE COMO CHATGPT PERO MÁS INTELIGENTE!! ME AYUDÓ CON MIS PROBLEMAS DE RÍMEL TAMBIÉN!! Y CON MIS MATERIAS REALES OBVIO! 😍😁😲🤑💗✨🎀😮
Sarah L
usuario de Android
Antes pasaba horas buscando en Google materiales escolares, pero ahora solo subo mis cosas a Knowunity y reviso los útiles resúmenes de otros – me siento mucho más seguro cuando me preparo para los exámenes.
Paul T
usuario de iOS
_nxufi
@_nxufi
Los trastornos del sistema nervioso pueden afectar tanto tu cerebro como tu médula espinal y nervios periféricos de maneras muy diversas. Desde traumatismos hasta enfermedades autoinmunes, estos problemas neurológicos pueden cambiar completamente la vida de una persona. Entender cómo funcionan... Mostrar más

Acceso a todos los documentos
Mejora tus notas
Únete a millones de estudiantes
¿Sabías que los golpes en la cabeza pueden causar daños que no ves inmediatamente? El traumatismo encéfalo-craneano (TEC) es más común de lo que piensas, especialmente en hombres jóvenes por accidentes automovilísticos y deportes de contacto.
Los traumatismos se dividen en primarios (el golpe directo) y secundarios (las consecuencias que vienen después). La Escala de Coma de Glasgow es la herramienta que usan los médicos para medir qué tan grave es: 15 puntos significa que estás perfecto, mientras que 8 o menos indica un estado crítico.
Los hematomas son acumulaciones de sangre que actúan como bombas de tiempo. Los epidurales vienen de arterias rotas y son emergencias quirúrgicas, mientras que los subdurales (más lentos) son típicos en adultos mayores que toman anticoagulantes.
¡Dato clave! La lesión axonal difusa puede ocurrir incluso sin golpes directos, solo por movimientos bruscos de aceleración-desaceleración como en accidentes automovilísticos.

Acceso a todos los documentos
Mejora tus notas
Únete a millones de estudiantes
Tu cerebro no solo se daña por el golpe inicial - lo que pasa después puede ser aún más peligroso. La lesión secundaria incluye una cascada de eventos moleculares que pueden durar días o semanas después del trauma original.
Cuando las neuronas se dañan, liberan glutamato en exceso, lo que provoca que entre demasiado calcio a las células. Esto desencadena la muerte celular programada (apoptosis) y genera moléculas reactivas de oxígeno que dañan las membranas.
El edema cerebral (hinchazón) es uno de los problemas más serios porque el cráneo es una caja rígida. Cuando el cerebro se hincha, aumenta la presión intracraneal y puede comprimir estructuras vitales.
La barrera hematoencefálica también se rompe, permitiendo que sustancias tóxicas entren al cerebro. Todo esto crea un ambiente donde las neuronas mueren progresivamente, explicando por qué algunos pacientes empeoran días después del accidente.
¡Recuerda! Los mecanismos secundarios son tratables si se detectan a tiempo, por eso es crucial el monitoreo médico continuo después de cualquier trauma cerebral.

Acceso a todos los documentos
Mejora tus notas
Únete a millones de estudiantes
Las lesiones medulares pueden cambiarte la vida en segundos. El shock medular causa una parálisis flácida temporal por debajo del nivel de la lesión, pero no significa que todo esté perdido para siempre.
Cuando la lesión ocurre en el cuello o parte alta del tórax, puedes desarrollar shock neurogénico: tu presión arterial cae peligrosamente porque el sistema nervioso simpático se desconecta. Es como si tu cuerpo olvidara cómo mantener la presión sanguínea.
El dolor lumbar afecta a casi todos en algún momento de la vida. Las hernias discales son especialmente comunes en hombres de 30-50 años, causando el famoso dolor ciático que baja por la pierna.
La hernia del disco intervertebral ocurre cuando el núcleo gelatinoso del disco se sale de su lugar y comprime nervios. Los discos L4-L5 y L5-S1 son los más problemáticos porque cargan más peso.
¡Importante! La hiperreflexia autónoma en lesiones medulares altas puede causar hipertensión peligrosa - es una emergencia médica que requiere atención inmediata.

Acceso a todos los documentos
Mejora tus notas
Únete a millones de estudiantes
Los ACV son como "infartos del cerebro" y representan una de las principales causas de muerte y discapacidad. Pueden ser isquémicos (falta de flujo sanguíneo) o hemorrágicos (sangrado), pero ambos son emergencias médicas.
El ACV isquémico ocurre cuando se tapa una arteria cerebral. Los accidentes isquémicos transitorios (AIT) son como "avisos" - duran menos de una hora pero te advierten que algo anda mal con tu circulación cerebral.
Los ACV embólicos son especialmente traicioneros porque los coágulos viajan desde otras partes del cuerpo (generalmente el corazón) y se atascan en vasos cerebrales pequeños. Tienen alto riesgo de repetirse si no se trata la causa de origen.
El ACV hemorrágico causa más daño inmediato porque la sangre actúa como un irritante tóxico para las neuronas. La hipertensión crónica debilita las arterias cerebrales, volviéndolas propensas a romperse en zonas como el putamen y el tálamo.
¡Tiempo es cerebro! Cada minuto que pasa durante un ACV, mueren aproximadamente 2 millones de neuronas - por eso el tratamiento inmediato es crucial.

Acceso a todos los documentos
Mejora tus notas
Únete a millones de estudiantes
Los aneurismas cerebrales son como globos inflados en las arterias de tu cerebro - pueden estar ahí por años sin causar problemas, pero cuando revientan, es una catástrofe. Los más peligrosos son los aneurismas saculares (en forma de fresa) que se forman en bifurcaciones arteriales.
Las malformaciones arteriovenosas (MAV) son como cortocircuitos en tu sistema vascular cerebral. La sangre va directamente de arterias a venas sin pasar por capilares, creando zonas de alta presión que pueden sangrar.
La hemorragia subaracnoidea es devastadora - cuando un aneurisma revienta, la sangre se esparce por todo el espacio que rodea el cerebro. Esto causa un aumento súbito de la presión intracraneal y puede provocar vasoespasmo cerebral días después.
Los factores de riesgo incluyen alcoholismo, tabaquismo y uso de anticonceptivos orales. El vasoespasmo cerebral es una complicación tardía pero muy seria que puede causar isquemia cerebral incluso después de controlar el sangrado inicial.
¡Señal de alarma! La "peor cefalea de mi vida" de inicio súbito puede ser el único síntoma de una hemorragia subaracnoidea - requiere atención médica inmediata.

Acceso a todos los documentos
Mejora tus notas
Únete a millones de estudiantes
La migraña no es solo "un dolor de cabeza fuerte" - es una enfermedad neurológica compleja que afecta el metabolismo cerebral. Los cambios en serotonina y la liberación de CGRP causan vasodilatación e inflamación meníngea, explicando por qué duele tanto.
Las cefaleas en racimos son brutalmente intensas pero afortunadamente raras. Imagínate un dolor como "un clavo caliente en el ojo" que aparece a la misma hora durante semanas, acompañado de lagrimeo y congestión nasal del mismo lado.
La meningitis es la inflamación de las membranas que protegen tu cerebro y médula espinal. La meningitis bacteriana es una emergencia médica - los patógenos como meningococos y neumococos pueden matarte en horas si no se tratan.
El proceso es aterrador: las bacterias invaden el espacio subaracnoideo, se multiplican libremente y liberan toxinas que causan inflamación masiva. Esto lleva a edema cerebral, hipertensión intracraneal y muerte neuronal.
¡Síntomas clave! La tríada clásica de meningitis es fiebre + cefalea + rigidez de nuca, pero no siempre están los tres presentes, especialmente en niños pequeños y adultos mayores.

Acceso a todos los documentos
Mejora tus notas
Únete a millones de estudiantes
La meningitis bacteriana sigue un patrón predecible pero devastador. Comienza con colonización en la nariz y garganta, progresa a bacteriemia y finalmente invade las meninges donde las bacterias se multiplican sin control.
La liberación de endotoxinas bacterianas desencadena una respuesta inflamatoria masiva. Los leucocitos invaden el espacio subaracnoideo liberando citoquinas que causan vasculitis, trombosis y pérdida de la autorregulación vascular.
La meningitis viral es mucho más benigna - generalmente se resuelve sola en 7-10 días con síntomas similares pero menos severos. Los virus entran al SNC a través de la sangre o leucocitos infectados.
Los abscesos cerebrales son colecciones de pus que evolucionan en etapas: cerebritis temprana, cerebritis tardía, formación de cápsula y finalmente una cápsula densa. La localización determina los síntomas neurológicos específicos.
¡Evolución típica! La meningitis bacteriana puede progresar desde síntomas leves hasta coma y muerte en menos de 24 horas - por eso nunca se debe subestimar una combinación de fiebre y cefalea.

Acceso a todos los documentos
Mejora tus notas
Únete a millones de estudiantes
La esclerosis múltiple (EM) es como si tu propio sistema inmune atacara los cables de tu sistema nervioso. Las células T y B autorreactivas cruzan la barrera hematoencefálica y destruyen la mielina, dejando cicatrices (placas) que interrumpen la transmisión nerviosa.
Los factores de riesgo incluyen tabaquismo, deficiencia de vitamina D y infección previa por virus Epstein-Barr. La enfermedad causa atrofia cerebral progresiva y pérdida axonal irreversible.
El síndrome de Guillain-Barré es una neuropatía autoinmune que típicamente aparece después de infecciones. Los anticuerpos atacan los gangliósidos axonales causando parálisis flácida ascendente que puede llegar hasta los músculos respiratorios.
Los trastornos neurocognitivos asociados con VIH ocurren porque el virus infecta macrófagos, microglia y astrocitos en el cerebro. Esto causa desmielinización y daño de sustancia blanca, resultando en deterioro cognitivo y alteraciones motoras.
¡Dato importante! En la esclerosis múltiple, la pérdida axonal comienza desde las primeras etapas de la enfermedad, no solo cuando aparecen los síntomas - por eso el tratamiento temprano es crucial.

Acceso a todos los documentos
Mejora tus notas
Únete a millones de estudiantes
Las neuropatías pueden afectar cualquier nervio fuera del cerebro y médula espinal. La diabetes y el alcoholismo son las causas más comunes de polineuropatías distales simétricas - empiezas perdiendo sensibilidad en pies y manos como si usaras "guantes y calcetines".
Las neuropatías focales por compresión son super comunes. El síndrome del túnel carpiano comprime el nervio mediano, causando entumecimiento y dolor en los primeros tres dedos, especialmente de noche.
El botulismo es una intoxicación por toxina botulínica que bloquea la liberación de acetilcolina en las uniones neuromusculares. Causa parálisis flácida severa que puede requerir ventilación mecánica.
La miastenia grave es una enfermedad autoinmune donde anticuerpos destruyen los receptores de acetilcolina. La debilidad muscular empeora con el ejercicio y mejora con el reposo - es el signo característico de esta condición.
¡Patrón típico! En neuropatías periféricas, la pérdida de sensibilidad sigue el patrón de "guantes y calcetines" porque los nervios más largos se afectan primero - es como si la señal se debilitara con la distancia.

Acceso a todos los documentos
Mejora tus notas
Únete a millones de estudiantes
Los tumores cerebrales se comportan diferente según la edad. En niños, son más comunes infratentoriales (debajo del cerebelo), mientras que en adultos predominan los supratentoriales (en los hemisferios cerebrales).
Las manifestaciones dependen de la localización y tamaño del tumor. Pueden causar hipertensión intracraneal (cefalea, vómitos, cambios visuales), convulsiones de nuevo inicio, o déficits neurológicos focales específicos según el área afectada.
Los tumores cerebrales son la segunda causa más común de cáncer en niños, pero su incidencia aumenta progresivamente hasta los 70 años en adultos. El diagnóstico temprano es crucial porque algunos son completamente curables con tratamiento adecuado.
Los síntomas iniciales pueden ser sutiles: cambios de personalidad, disminución del rendimiento escolar, o cefaleas que empeoran progresivamente. No todos los tumores cerebrales son malignos - muchos son benignos pero problemáticos por su localización.
¡Señales de alerta! Cefaleas que cambian de patrón, convulsiones de inicio tardío, o cambios cognitivos/conductuales progresivos siempre requieren evaluación neurológica especializada.

Acceso a todos los documentos
Mejora tus notas
Únete a millones de estudiantes

Acceso a todos los documentos
Mejora tus notas
Únete a millones de estudiantes

Acceso a todos los documentos
Mejora tus notas
Únete a millones de estudiantes

Acceso a todos los documentos
Mejora tus notas
Únete a millones de estudiantes

Acceso a todos los documentos
Mejora tus notas
Únete a millones de estudiantes
Nuestro compañero de IA está específicamente adaptado a las necesidades de los estudiantes. Basándonos en los millones de contenidos que tenemos en la plataforma, podemos dar a los estudiantes respuestas realmente significativas y relevantes. Pero no se trata solo de respuestas, el compañero también guía a los estudiantes a través de sus retos de aprendizaje diarios, con planes de aprendizaje personalizados, cuestionarios o contenidos en el chat y una personalización del 100% basada en las habilidades y el desarrollo de los estudiantes.
Puedes descargar la app en Google Play Store y Apple App Store.
¡Sí lo es! Tienes acceso totalmente gratuito a todo el contenido de la app, puedes chatear con otros alumnos y recibir ayuda inmeditamente. Puedes ganar dinero utilizando la aplicación, que te permitirá acceder a determinadas funciones.
0
Herramientas Inteligentes NUEVO
Convierte estos apuntes en: ✓ 50+ Preguntas de Práctica ✓ Tarjetas de Estudio Interactivas ✓ Examen Completo de Práctica ✓ Esquemas de Ensayo
App Store
Google Play
La app es muy fácil de usar y está muy bien diseñada. Hasta ahora he encontrado todo lo que estaba buscando y he podido aprender mucho de las presentaciones. Definitivamente utilizaré la aplicación para un examen de clase. Y, por supuesto, también me sirve mucho de inspiración.
Pablo
usuario de iOS
Esta app es realmente genial. Hay tantos apuntes de clase y ayuda [...]. Tengo problemas con matemáticas, por ejemplo, y la aplicación tiene muchas opciones de ayuda. Gracias a Knowunity, he mejorado en mates. Se la recomiendo a todo el mundo.
Elena
usuaria de Android
Vaya, estoy realmente sorprendida. Acabo de probar la app porque la he visto anunciada muchas veces y me he quedado absolutamente alucinada. Esta app es LA AYUDA que quieres para el insti y, sobre todo, ofrece muchísimas cosas, como ejercicios y hojas informativas, que a mí personalmente me han sido MUY útiles.
Ana
usuaria de iOS
Solía tener dificultades para completar mis tareas a tiempo hasta que descubrí Knowunity, que no solo facilita subir mi propio contenido sino que también proporciona excelentes resúmenes que hacen mi trabajo más rápido y eficiente.
Thomas R
usuario de iOS
Siempre era un desafío encontrar toda la información importante para mis tareas – desde que comencé a usar Knowunity, puedo simplemente subir mi contenido y beneficiarme de los resúmenes de otros, lo que me ayuda mucho con la organización.
Lisa M
usuario de Android
A menudo sentía que no tenía suficiente visión general al estudiar, pero desde que comencé a usar Knowunity, eso ya no es un problema – subo mi contenido y siempre encuentro resúmenes útiles en la plataforma, lo que hace mi aprendizaje mucho más fácil.
David K
usuario de iOS
¡La app es buenísima! Sólo tengo que introducir el tema en la barra de búsqueda y recibo la respuesta muy rápido. No tengo que ver 10 vídeos de YouTube para entender algo, así que me ahorro tiempo. ¡Muy recomendable!
Sara
usuaria de Android
En el instituto era muy malo en matemáticas, pero gracias a la app, ahora saco mejores notas. Os agradezco mucho que hayáis creado la aplicación.
Roberto
usuario de Android
Solía ser muy difícil reunir toda la información para mis presentaciones. Pero desde que comencé a usar Knowunity, solo subo mis notas y encuentro increíbles resúmenes de otros – ¡hace mi estudio mucho más eficiente!
Julia S
usuario de Android
Siempre estaba estresado con todo el material de estudio, pero desde que comencé a usar Knowunity, subo mis cosas y reviso los geniales resúmenes de otros – realmente me ayuda a manejar todo mejor y es mucho menos estresante.
Marco B
usuario de iOS
LOS QUIZZES Y FLASHCARDS SON SÚPER ÚTILES Y AMO Knowunity AI. TAMBIÉN ES LITERALMENTE COMO CHATGPT PERO MÁS INTELIGENTE!! ME AYUDÓ CON MIS PROBLEMAS DE RÍMEL TAMBIÉN!! Y CON MIS MATERIAS REALES OBVIO! 😍😁😲🤑💗✨🎀😮
Sarah L
usuario de Android
Antes pasaba horas buscando en Google materiales escolares, pero ahora solo subo mis cosas a Knowunity y reviso los útiles resúmenes de otros – me siento mucho más seguro cuando me preparo para los exámenes.
Paul T
usuario de iOS
La app es muy fácil de usar y está muy bien diseñada. Hasta ahora he encontrado todo lo que estaba buscando y he podido aprender mucho de las presentaciones. Definitivamente utilizaré la aplicación para un examen de clase. Y, por supuesto, también me sirve mucho de inspiración.
Pablo
usuario de iOS
Esta app es realmente genial. Hay tantos apuntes de clase y ayuda [...]. Tengo problemas con matemáticas, por ejemplo, y la aplicación tiene muchas opciones de ayuda. Gracias a Knowunity, he mejorado en mates. Se la recomiendo a todo el mundo.
Elena
usuaria de Android
Vaya, estoy realmente sorprendida. Acabo de probar la app porque la he visto anunciada muchas veces y me he quedado absolutamente alucinada. Esta app es LA AYUDA que quieres para el insti y, sobre todo, ofrece muchísimas cosas, como ejercicios y hojas informativas, que a mí personalmente me han sido MUY útiles.
Ana
usuaria de iOS
Solía tener dificultades para completar mis tareas a tiempo hasta que descubrí Knowunity, que no solo facilita subir mi propio contenido sino que también proporciona excelentes resúmenes que hacen mi trabajo más rápido y eficiente.
Thomas R
usuario de iOS
Siempre era un desafío encontrar toda la información importante para mis tareas – desde que comencé a usar Knowunity, puedo simplemente subir mi contenido y beneficiarme de los resúmenes de otros, lo que me ayuda mucho con la organización.
Lisa M
usuario de Android
A menudo sentía que no tenía suficiente visión general al estudiar, pero desde que comencé a usar Knowunity, eso ya no es un problema – subo mi contenido y siempre encuentro resúmenes útiles en la plataforma, lo que hace mi aprendizaje mucho más fácil.
David K
usuario de iOS
¡La app es buenísima! Sólo tengo que introducir el tema en la barra de búsqueda y recibo la respuesta muy rápido. No tengo que ver 10 vídeos de YouTube para entender algo, así que me ahorro tiempo. ¡Muy recomendable!
Sara
usuaria de Android
En el instituto era muy malo en matemáticas, pero gracias a la app, ahora saco mejores notas. Os agradezco mucho que hayáis creado la aplicación.
Roberto
usuario de Android
Solía ser muy difícil reunir toda la información para mis presentaciones. Pero desde que comencé a usar Knowunity, solo subo mis notas y encuentro increíbles resúmenes de otros – ¡hace mi estudio mucho más eficiente!
Julia S
usuario de Android
Siempre estaba estresado con todo el material de estudio, pero desde que comencé a usar Knowunity, subo mis cosas y reviso los geniales resúmenes de otros – realmente me ayuda a manejar todo mejor y es mucho menos estresante.
Marco B
usuario de iOS
LOS QUIZZES Y FLASHCARDS SON SÚPER ÚTILES Y AMO Knowunity AI. TAMBIÉN ES LITERALMENTE COMO CHATGPT PERO MÁS INTELIGENTE!! ME AYUDÓ CON MIS PROBLEMAS DE RÍMEL TAMBIÉN!! Y CON MIS MATERIAS REALES OBVIO! 😍😁😲🤑💗✨🎀😮
Sarah L
usuario de Android
Antes pasaba horas buscando en Google materiales escolares, pero ahora solo subo mis cosas a Knowunity y reviso los útiles resúmenes de otros – me siento mucho más seguro cuando me preparo para los exámenes.
Paul T
usuario de iOS