El control prenatal es fundamental para la salud de la... Mostrar más
Inscríbete para ver los apuntes¡Es gratis!
Acceso a todos los documentos
Mejora tus notas
Únete a millones de estudiantes
Knowunity AI
Asignaturas
Triangle Congruence and Similarity Theorems
Triangle Properties and Classification
Linear Equations and Graphs
Geometric Angle Relationships
Trigonometric Functions and Identities
Equation Solving Techniques
Circle Geometry Fundamentals
Division Operations and Methods
Basic Differentiation Rules
Exponent and Logarithm Properties
Mostrar todos los temas
Human Organ Systems
Reproductive Cell Cycles
Biological Sciences Subdisciplines
Cellular Energy Metabolism
Autotrophic Energy Processes
Inheritance Patterns and Principles
Biomolecular Structure and Organization
Cell Cycle and Division Mechanics
Cellular Organization and Development
Biological Structural Organization
Mostrar todos los temas
Chemical Sciences and Applications
Atomic Structure and Composition
Molecular Electron Structure Representation
Atomic Electron Behavior
Matter Properties and Water
Mole Concept and Calculations
Gas Laws and Behavior
Periodic Table Organization
Chemical Thermodynamics Fundamentals
Chemical Bond Types and Properties
Mostrar todos los temas
European Renaissance and Enlightenment
European Cultural Movements 800-1920
American Revolution Era 1763-1797
American Civil War 1861-1865
Global Imperial Systems
Mongol and Chinese Dynasties
U.S. Presidents and World Leaders
Historical Sources and Documentation
World Wars Era and Impact
World Religious Systems
Mostrar todos los temas
Classic and Contemporary Novels
Literary Character Analysis
Rhetorical Theory and Practice
Classic Literary Narratives
Reading Analysis and Interpretation
Narrative Structure and Techniques
English Language Components
Influential English-Language Authors
Basic Sentence Structure
Narrative Voice and Perspective
Mostrar todos los temas
48
•
Actualizado Apr 4, 2026
•
Monserrat Vizzuett
@monserratvizzue
El control prenatal es fundamental para la salud de la... Mostrar más











El control prenatal abarca todas las acciones y procedimientos realizados para diagnosticar y tratar oportunamente condiciones que pueden complicar el embarazo. Se recomienda realizar al menos 8 consultas durante la gestación.
En el primer trimestre del embarazo, los riesgos se clasifican en cuatro niveles según su gravedad:
💡 Durante el embarazo, los valores normales de laboratorio cambian significativamente. Por ejemplo, la hemoglobina y hematocrito disminuyen mientras que los leucocitos aumentan. Estas variaciones son fisiológicas y no indican necesariamente una enfermedad.
Los valores de laboratorio durante el embarazo difieren de los normales en mujeres no gestantes. Por ejemplo, la glucosa tiene rangos de 70-145 mg/dL en el primer trimestre y la creatinina tiende a disminuir a 0.4-0.7 mg/dL. Los triglicéridos aumentan progresivamente hasta 131-453 mg/dL en el tercer trimestre.

Durante este periodo inicial es crucial realizar una historia clínica completa que identifique factores de riesgo maternos. La exploración física debe ser exhaustiva, incluyendo la evaluación ginecológica para detectar alteraciones anatómicas, sangrado o infecciones.
Los estudios de laboratorio indispensables incluyen:
🔍 Las mujeres con factores de riesgo para preeclampsia deben iniciar aspirina en dosis de 100-150 mg entre las semanas 12-16 de gestación y suspenderla a la semana 36.
Las consultas se enfocan en evaluar el crecimiento fetal midiendo la altura uterina, auscultando la frecuencia cardiaca fetal y valorando los movimientos fetales. Entre las semanas 24-28 se debe realizar el tamizaje para diabetes gestacional.
El ultrasonido estructural es fundamental para la evaluación anatómica fetal.
La periodicidad de las consultas aumenta a cada 2 semanas a partir de la semana 28, y semanalmente desde la semana 37. Es importante realizar:

En la visita inicial (antes de 14 semanas) se debe completar:
Para los estudios de laboratorio iniciales se requiere:
📌 En cada consulta prenatal, es esencial informar a la paciente sobre datos de alarma obstétrica y promover hábitos saludables como el uso correcto del cinturón de seguridad y la importancia de la lactancia materna.
Entre las semanas 14-24 se evalúa la frecuencia cardiaca fetal, altura uterina y movimientos fetales. Se realiza el ultrasonido estructural entre las semanas 18-22.
En la visita de 24-28 semanas se realiza la curva de tolerancia a la glucosa para detectar diabetes gestacional y se aplica inmunoglobulina anti-D en pacientes Rh negativas no sensibilizadas.
Para las visitas entre 28-41 semanas se intensifica la vigilancia, evaluando signos de preeclampsia, parto pretérmino y bienestar fetal mediante ultrasonido. Las consultas se vuelven semanales a partir de la semana 37.

Para datar correctamente el embarazo, es crucial determinar con precisión la edad gestacional. Si se conoce la fecha de última menstruación (FUM) y la diferencia con el ultrasonido es menor a 6 días, se utiliza la FUM como referencia. Si la diferencia es mayor a 10 días, se toma la edad gestacional según el ultrasonido.
Ultrasonidos recomendados por trimestre:
💡 La traslucencia nucal aumentada es un marcador importante que puede indicar aneuploidías o cardiopatías congénitas, mientras que la ausencia de hueso nasal se considera un marcador suave de aneuploidías.
Para la evaluación del crecimiento fetal, se considera normal un peso estimado entre los percentiles 20 y 80. Un peso menor al percentil 3 o entre el 3 y 10 puede indicar restricción de crecimiento intrauterino.

El ultrasonido del primer trimestre permite una valoración temprana de estructuras fetales críticas. Esta evaluación sistemática es fundamental para detectar anomalías congénitas a tiempo.
En la cabeza se evalúa:
Para cara y cuello se verifica:
🔍 El desarrollo del corazón fetal inicia a las 4 semanas de gestación y puede detectarse actividad cardiaca desde las 5 semanas. A las 12 semanas ya es posible visualizar las cuatro cámaras cardiacas.
La evaluación del tórax y abdomen incluye:
Es importante recordar que los riñones pueden visualizarse desde las 9 semanas de gestación, mientras que la vejiga es visible a partir de las 12 semanas.
También se evalúa la pared abdominal (inserción del cordón umbilical y posibles defectos), extremidades (confirmar cuatro extremidades completas) y cordón umbilical (verificar presencia de tres vasos).

La vigilancia prenatal debe intensificarse en pacientes con factores de riesgo obstétrico, que se dividen en dos categorías principales:
Historia obstétrica previa:
Embarazo actual:
⚠️ Las vacunas con virus vivos o atenuados (sarampión, rubéola, parotiditis, varicela y poliomielitis tipo Sabin) están contraindicadas durante la gestación. Sin embargo, las vacunas con virus inactivos, bacterianas y toxoides pueden administrarse con seguridad.
Inmunizaciones durante el embarazo:
La vacuna Tdap (toxoide tetánico, toxoide diftérico reducido y vacuna pertussis acelular) debe administrarse entre las semanas 27 y 36 en cada embarazo, independientemente de vacunaciones previas.
Esta recomendación busca proteger tanto a la madre como al recién nacido durante los primeros meses de vida, cuando es más vulnerable a enfermedades como la tosferina.

El manejo adecuado de condiciones médicas preexistentes es crucial durante la gestación. Al identificar una comorbilidad en una paciente embarazada, se deben evaluar los medicamentos que utiliza y realizar ajustes necesarios.
Para diabetes mellitus:
En casos de hipertensión arterial crónica:
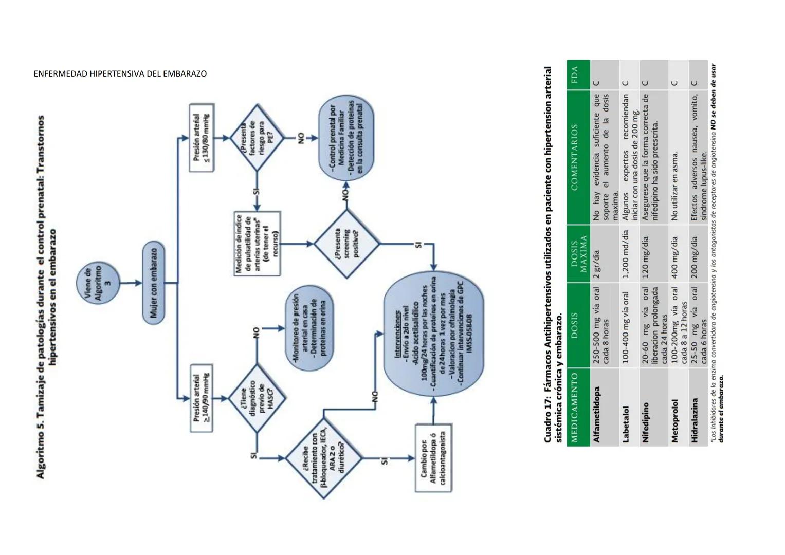
💊 Los inhibidores de la enzima convertidora de angiotensina (IECA) y los antagonistas de receptores de angiotensina II (ARA II) están contraindicados durante el embarazo por su potencial teratogénico y efectos adversos fetales.
Para pacientes con crisis convulsivas o epilepsia, es necesario aumentar la dosis de ácido fólico debido a que algunos anticonvulsivantes interfieren con su metabolismo, incrementando el riesgo de defectos del tubo neural.
Las pacientes con obesidad deben recibir asesoría nutricional especializada para controlar la ganancia de peso durante el embarazo y reducir complicaciones asociadas.
Las comorbilidades complejas requieren envío a segundo nivel de atención para manejo multidisciplinario.

El diagnóstico de diabetes gestacional se realiza principalmente entre las semanas 24-28 mediante la curva de tolerancia oral a la glucosa (CTOG). Sin embargo, el proceso inicia desde la primera visita prenatal.
En la primera consulta se debe solicitar:
📊 Existen dos estrategias para diagnosticar diabetes gestacional: el abordaje de un paso con CTOG de 75 g, o el de dos pasos que inicia con carga de 50 g seguido de CTOG de 100 g si la primera resulta anormal.
Para la CTOG de 75 g (abordaje de un paso) los valores diagnósticos son:
Basta con un solo valor alterado para establecer el diagnóstico de diabetes gestacional.
Para el abordaje de dos pasos:
Las pacientes diagnosticadas con diabetes gestacional deben ser referidas a segundo nivel de atención para manejo especializado.

Los trastornos hipertensivos son una de las principales complicaciones durante el embarazo. La detección temprana y el manejo oportuno son fundamentales para prevenir complicaciones severas.
En toda consulta prenatal debe medirse la presión arterial. Si se encuentra una presión ≥140/90 mmHg, se debe determinar:
Si la paciente ya tenía hipertensión y está tratada con beta-bloqueadores, IECA, ARA2 o diuréticos, debe cambiarse su medicación por:
⚠️ Los inhibidores de la enzima convertidora de angiotensina y los antagonistas de receptores de angiotensina NO deben usarse durante el embarazo por sus efectos teratogénicos.
Para pacientes con factores de riesgo de preeclampsia se recomienda:
Otros medicamentos que pueden usarse durante el embarazo incluyen:

Cuando una mujer embarazada es Rh negativo, es fundamental determinar el riesgo de sensibilización para prevenir complicaciones fetales y neonatales.
El riesgo de sensibilización varía según las siguientes situaciones:
Es crucial conocer la historia obstétrica previa, incluyendo:
🔍 Si una mujer Rh negativa tiene un test de Coombs indirecto negativo, debe aplicarse inmunoprofilaxis anti-D en la semana 28 de gestación. Después del parto, si el bebé es Rh positivo, se debe administrar una segunda dosis de gammaglobulina en las primeras 72 horas.
En una embarazada Rh (-) con Coombs indirecto positivo, ya existe sensibilización previa y requiere un seguimiento especializado. En estos casos, la profilaxis con gammaglobulina anti-D no será efectiva.
El manejo adecuado de la incompatibilidad Rh es esencial para prevenir la enfermedad hemolítica del recién nacido, una condición que puede ser grave e incluso fatal si no se detecta y maneja oportunamente.
Nuestro compañero de IA está específicamente adaptado a las necesidades de los estudiantes. Basándonos en los millones de contenidos que tenemos en la plataforma, podemos dar a los estudiantes respuestas realmente significativas y relevantes. Pero no se trata solo de respuestas, el compañero también guía a los estudiantes a través de sus retos de aprendizaje diarios, con planes de aprendizaje personalizados, cuestionarios o contenidos en el chat y una personalización del 100% basada en las habilidades y el desarrollo de los estudiantes.
Puedes descargar la app en Google Play Store y Apple App Store.
¡Sí lo es! Tienes acceso totalmente gratuito a todo el contenido de la app, puedes chatear con otros alumnos y recibir ayuda inmeditamente. Puedes ganar dinero utilizando la aplicación, que te permitirá acceder a determinadas funciones.
App Store
Google Play
La app es muy fácil de usar y está muy bien diseñada. Hasta ahora he encontrado todo lo que estaba buscando y he podido aprender mucho de las presentaciones. Definitivamente utilizaré la aplicación para un examen de clase. Y, por supuesto, también me sirve mucho de inspiración.
Pablo
usuario de iOS
Esta app es realmente genial. Hay tantos apuntes de clase y ayuda [...]. Tengo problemas con matemáticas, por ejemplo, y la aplicación tiene muchas opciones de ayuda. Gracias a Knowunity, he mejorado en mates. Se la recomiendo a todo el mundo.
Elena
usuaria de Android
Vaya, estoy realmente sorprendida. Acabo de probar la app porque la he visto anunciada muchas veces y me he quedado absolutamente alucinada. Esta app es LA AYUDA que quieres para el insti y, sobre todo, ofrece muchísimas cosas, como ejercicios y hojas informativas, que a mí personalmente me han sido MUY útiles.
Ana
usuaria de iOS
Solía tener dificultades para completar mis tareas a tiempo hasta que descubrí Knowunity, que no solo facilita subir mi propio contenido sino que también proporciona excelentes resúmenes que hacen mi trabajo más rápido y eficiente.
Thomas R
usuario de iOS
Siempre era un desafío encontrar toda la información importante para mis tareas – desde que comencé a usar Knowunity, puedo simplemente subir mi contenido y beneficiarme de los resúmenes de otros, lo que me ayuda mucho con la organización.
Lisa M
usuario de Android
A menudo sentía que no tenía suficiente visión general al estudiar, pero desde que comencé a usar Knowunity, eso ya no es un problema – subo mi contenido y siempre encuentro resúmenes útiles en la plataforma, lo que hace mi aprendizaje mucho más fácil.
David K
usuario de iOS
¡La app es buenísima! Sólo tengo que introducir el tema en la barra de búsqueda y recibo la respuesta muy rápido. No tengo que ver 10 vídeos de YouTube para entender algo, así que me ahorro tiempo. ¡Muy recomendable!
Sara
usuaria de Android
En el instituto era muy malo en matemáticas, pero gracias a la app, ahora saco mejores notas. Os agradezco mucho que hayáis creado la aplicación.
Roberto
usuario de Android
Solía ser muy difícil reunir toda la información para mis presentaciones. Pero desde que comencé a usar Knowunity, solo subo mis notas y encuentro increíbles resúmenes de otros – ¡hace mi estudio mucho más eficiente!
Julia S
usuario de Android
Siempre estaba estresado con todo el material de estudio, pero desde que comencé a usar Knowunity, subo mis cosas y reviso los geniales resúmenes de otros – realmente me ayuda a manejar todo mejor y es mucho menos estresante.
Marco B
usuario de iOS
LOS QUIZZES Y FLASHCARDS SON SÚPER ÚTILES Y AMO Knowunity AI. TAMBIÉN ES LITERALMENTE COMO CHATGPT PERO MÁS INTELIGENTE!! ME AYUDÓ CON MIS PROBLEMAS DE RÍMEL TAMBIÉN!! Y CON MIS MATERIAS REALES OBVIO! 😍😁😲🤑💗✨🎀😮
Sarah L
usuario de Android
Antes pasaba horas buscando en Google materiales escolares, pero ahora solo subo mis cosas a Knowunity y reviso los útiles resúmenes de otros – me siento mucho más seguro cuando me preparo para los exámenes.
Paul T
usuario de iOS
La app es muy fácil de usar y está muy bien diseñada. Hasta ahora he encontrado todo lo que estaba buscando y he podido aprender mucho de las presentaciones. Definitivamente utilizaré la aplicación para un examen de clase. Y, por supuesto, también me sirve mucho de inspiración.
Pablo
usuario de iOS
Esta app es realmente genial. Hay tantos apuntes de clase y ayuda [...]. Tengo problemas con matemáticas, por ejemplo, y la aplicación tiene muchas opciones de ayuda. Gracias a Knowunity, he mejorado en mates. Se la recomiendo a todo el mundo.
Elena
usuaria de Android
Vaya, estoy realmente sorprendida. Acabo de probar la app porque la he visto anunciada muchas veces y me he quedado absolutamente alucinada. Esta app es LA AYUDA que quieres para el insti y, sobre todo, ofrece muchísimas cosas, como ejercicios y hojas informativas, que a mí personalmente me han sido MUY útiles.
Ana
usuaria de iOS
Solía tener dificultades para completar mis tareas a tiempo hasta que descubrí Knowunity, que no solo facilita subir mi propio contenido sino que también proporciona excelentes resúmenes que hacen mi trabajo más rápido y eficiente.
Thomas R
usuario de iOS
Siempre era un desafío encontrar toda la información importante para mis tareas – desde que comencé a usar Knowunity, puedo simplemente subir mi contenido y beneficiarme de los resúmenes de otros, lo que me ayuda mucho con la organización.
Lisa M
usuario de Android
A menudo sentía que no tenía suficiente visión general al estudiar, pero desde que comencé a usar Knowunity, eso ya no es un problema – subo mi contenido y siempre encuentro resúmenes útiles en la plataforma, lo que hace mi aprendizaje mucho más fácil.
David K
usuario de iOS
¡La app es buenísima! Sólo tengo que introducir el tema en la barra de búsqueda y recibo la respuesta muy rápido. No tengo que ver 10 vídeos de YouTube para entender algo, así que me ahorro tiempo. ¡Muy recomendable!
Sara
usuaria de Android
En el instituto era muy malo en matemáticas, pero gracias a la app, ahora saco mejores notas. Os agradezco mucho que hayáis creado la aplicación.
Roberto
usuario de Android
Solía ser muy difícil reunir toda la información para mis presentaciones. Pero desde que comencé a usar Knowunity, solo subo mis notas y encuentro increíbles resúmenes de otros – ¡hace mi estudio mucho más eficiente!
Julia S
usuario de Android
Siempre estaba estresado con todo el material de estudio, pero desde que comencé a usar Knowunity, subo mis cosas y reviso los geniales resúmenes de otros – realmente me ayuda a manejar todo mejor y es mucho menos estresante.
Marco B
usuario de iOS
LOS QUIZZES Y FLASHCARDS SON SÚPER ÚTILES Y AMO Knowunity AI. TAMBIÉN ES LITERALMENTE COMO CHATGPT PERO MÁS INTELIGENTE!! ME AYUDÓ CON MIS PROBLEMAS DE RÍMEL TAMBIÉN!! Y CON MIS MATERIAS REALES OBVIO! 😍😁😲🤑💗✨🎀😮
Sarah L
usuario de Android
Antes pasaba horas buscando en Google materiales escolares, pero ahora solo subo mis cosas a Knowunity y reviso los útiles resúmenes de otros – me siento mucho más seguro cuando me preparo para los exámenes.
Paul T
usuario de iOS
Monserrat Vizzuett
@monserratvizzue
El control prenatal es fundamental para la salud de la madre y el bebé. Consiste en acciones y procedimientos para diagnosticar y tratar oportunamente factores de riesgo durante el embarazo. Un seguimiento adecuado permite detectar complicaciones tempranas y garantizar un... Mostrar más

Acceso a todos los documentos
Mejora tus notas
Únete a millones de estudiantes
El control prenatal abarca todas las acciones y procedimientos realizados para diagnosticar y tratar oportunamente condiciones que pueden complicar el embarazo. Se recomienda realizar al menos 8 consultas durante la gestación.
En el primer trimestre del embarazo, los riesgos se clasifican en cuatro niveles según su gravedad:
💡 Durante el embarazo, los valores normales de laboratorio cambian significativamente. Por ejemplo, la hemoglobina y hematocrito disminuyen mientras que los leucocitos aumentan. Estas variaciones son fisiológicas y no indican necesariamente una enfermedad.
Los valores de laboratorio durante el embarazo difieren de los normales en mujeres no gestantes. Por ejemplo, la glucosa tiene rangos de 70-145 mg/dL en el primer trimestre y la creatinina tiende a disminuir a 0.4-0.7 mg/dL. Los triglicéridos aumentan progresivamente hasta 131-453 mg/dL en el tercer trimestre.

Acceso a todos los documentos
Mejora tus notas
Únete a millones de estudiantes
Durante este periodo inicial es crucial realizar una historia clínica completa que identifique factores de riesgo maternos. La exploración física debe ser exhaustiva, incluyendo la evaluación ginecológica para detectar alteraciones anatómicas, sangrado o infecciones.
Los estudios de laboratorio indispensables incluyen:
🔍 Las mujeres con factores de riesgo para preeclampsia deben iniciar aspirina en dosis de 100-150 mg entre las semanas 12-16 de gestación y suspenderla a la semana 36.
Las consultas se enfocan en evaluar el crecimiento fetal midiendo la altura uterina, auscultando la frecuencia cardiaca fetal y valorando los movimientos fetales. Entre las semanas 24-28 se debe realizar el tamizaje para diabetes gestacional.
El ultrasonido estructural es fundamental para la evaluación anatómica fetal.
La periodicidad de las consultas aumenta a cada 2 semanas a partir de la semana 28, y semanalmente desde la semana 37. Es importante realizar:

Acceso a todos los documentos
Mejora tus notas
Únete a millones de estudiantes
En la visita inicial (antes de 14 semanas) se debe completar:
Para los estudios de laboratorio iniciales se requiere:
📌 En cada consulta prenatal, es esencial informar a la paciente sobre datos de alarma obstétrica y promover hábitos saludables como el uso correcto del cinturón de seguridad y la importancia de la lactancia materna.
Entre las semanas 14-24 se evalúa la frecuencia cardiaca fetal, altura uterina y movimientos fetales. Se realiza el ultrasonido estructural entre las semanas 18-22.
En la visita de 24-28 semanas se realiza la curva de tolerancia a la glucosa para detectar diabetes gestacional y se aplica inmunoglobulina anti-D en pacientes Rh negativas no sensibilizadas.
Para las visitas entre 28-41 semanas se intensifica la vigilancia, evaluando signos de preeclampsia, parto pretérmino y bienestar fetal mediante ultrasonido. Las consultas se vuelven semanales a partir de la semana 37.

Acceso a todos los documentos
Mejora tus notas
Únete a millones de estudiantes
Para datar correctamente el embarazo, es crucial determinar con precisión la edad gestacional. Si se conoce la fecha de última menstruación (FUM) y la diferencia con el ultrasonido es menor a 6 días, se utiliza la FUM como referencia. Si la diferencia es mayor a 10 días, se toma la edad gestacional según el ultrasonido.
Ultrasonidos recomendados por trimestre:
💡 La traslucencia nucal aumentada es un marcador importante que puede indicar aneuploidías o cardiopatías congénitas, mientras que la ausencia de hueso nasal se considera un marcador suave de aneuploidías.
Para la evaluación del crecimiento fetal, se considera normal un peso estimado entre los percentiles 20 y 80. Un peso menor al percentil 3 o entre el 3 y 10 puede indicar restricción de crecimiento intrauterino.

Acceso a todos los documentos
Mejora tus notas
Únete a millones de estudiantes
El ultrasonido del primer trimestre permite una valoración temprana de estructuras fetales críticas. Esta evaluación sistemática es fundamental para detectar anomalías congénitas a tiempo.
En la cabeza se evalúa:
Para cara y cuello se verifica:
🔍 El desarrollo del corazón fetal inicia a las 4 semanas de gestación y puede detectarse actividad cardiaca desde las 5 semanas. A las 12 semanas ya es posible visualizar las cuatro cámaras cardiacas.
La evaluación del tórax y abdomen incluye:
Es importante recordar que los riñones pueden visualizarse desde las 9 semanas de gestación, mientras que la vejiga es visible a partir de las 12 semanas.
También se evalúa la pared abdominal (inserción del cordón umbilical y posibles defectos), extremidades (confirmar cuatro extremidades completas) y cordón umbilical (verificar presencia de tres vasos).

Acceso a todos los documentos
Mejora tus notas
Únete a millones de estudiantes
La vigilancia prenatal debe intensificarse en pacientes con factores de riesgo obstétrico, que se dividen en dos categorías principales:
Historia obstétrica previa:
Embarazo actual:
⚠️ Las vacunas con virus vivos o atenuados (sarampión, rubéola, parotiditis, varicela y poliomielitis tipo Sabin) están contraindicadas durante la gestación. Sin embargo, las vacunas con virus inactivos, bacterianas y toxoides pueden administrarse con seguridad.
Inmunizaciones durante el embarazo:
La vacuna Tdap (toxoide tetánico, toxoide diftérico reducido y vacuna pertussis acelular) debe administrarse entre las semanas 27 y 36 en cada embarazo, independientemente de vacunaciones previas.
Esta recomendación busca proteger tanto a la madre como al recién nacido durante los primeros meses de vida, cuando es más vulnerable a enfermedades como la tosferina.

Acceso a todos los documentos
Mejora tus notas
Únete a millones de estudiantes
El manejo adecuado de condiciones médicas preexistentes es crucial durante la gestación. Al identificar una comorbilidad en una paciente embarazada, se deben evaluar los medicamentos que utiliza y realizar ajustes necesarios.
Para diabetes mellitus:
En casos de hipertensión arterial crónica:
💊 Los inhibidores de la enzima convertidora de angiotensina (IECA) y los antagonistas de receptores de angiotensina II (ARA II) están contraindicados durante el embarazo por su potencial teratogénico y efectos adversos fetales.
Para pacientes con crisis convulsivas o epilepsia, es necesario aumentar la dosis de ácido fólico debido a que algunos anticonvulsivantes interfieren con su metabolismo, incrementando el riesgo de defectos del tubo neural.
Las pacientes con obesidad deben recibir asesoría nutricional especializada para controlar la ganancia de peso durante el embarazo y reducir complicaciones asociadas.
Las comorbilidades complejas requieren envío a segundo nivel de atención para manejo multidisciplinario.

Acceso a todos los documentos
Mejora tus notas
Únete a millones de estudiantes
El diagnóstico de diabetes gestacional se realiza principalmente entre las semanas 24-28 mediante la curva de tolerancia oral a la glucosa (CTOG). Sin embargo, el proceso inicia desde la primera visita prenatal.
En la primera consulta se debe solicitar:
📊 Existen dos estrategias para diagnosticar diabetes gestacional: el abordaje de un paso con CTOG de 75 g, o el de dos pasos que inicia con carga de 50 g seguido de CTOG de 100 g si la primera resulta anormal.
Para la CTOG de 75 g (abordaje de un paso) los valores diagnósticos son:
Basta con un solo valor alterado para establecer el diagnóstico de diabetes gestacional.
Para el abordaje de dos pasos:
Las pacientes diagnosticadas con diabetes gestacional deben ser referidas a segundo nivel de atención para manejo especializado.

Acceso a todos los documentos
Mejora tus notas
Únete a millones de estudiantes
Los trastornos hipertensivos son una de las principales complicaciones durante el embarazo. La detección temprana y el manejo oportuno son fundamentales para prevenir complicaciones severas.
En toda consulta prenatal debe medirse la presión arterial. Si se encuentra una presión ≥140/90 mmHg, se debe determinar:
Si la paciente ya tenía hipertensión y está tratada con beta-bloqueadores, IECA, ARA2 o diuréticos, debe cambiarse su medicación por:
⚠️ Los inhibidores de la enzima convertidora de angiotensina y los antagonistas de receptores de angiotensina NO deben usarse durante el embarazo por sus efectos teratogénicos.
Para pacientes con factores de riesgo de preeclampsia se recomienda:
Otros medicamentos que pueden usarse durante el embarazo incluyen:

Acceso a todos los documentos
Mejora tus notas
Únete a millones de estudiantes
Cuando una mujer embarazada es Rh negativo, es fundamental determinar el riesgo de sensibilización para prevenir complicaciones fetales y neonatales.
El riesgo de sensibilización varía según las siguientes situaciones:
Es crucial conocer la historia obstétrica previa, incluyendo:
🔍 Si una mujer Rh negativa tiene un test de Coombs indirecto negativo, debe aplicarse inmunoprofilaxis anti-D en la semana 28 de gestación. Después del parto, si el bebé es Rh positivo, se debe administrar una segunda dosis de gammaglobulina en las primeras 72 horas.
En una embarazada Rh (-) con Coombs indirecto positivo, ya existe sensibilización previa y requiere un seguimiento especializado. En estos casos, la profilaxis con gammaglobulina anti-D no será efectiva.
El manejo adecuado de la incompatibilidad Rh es esencial para prevenir la enfermedad hemolítica del recién nacido, una condición que puede ser grave e incluso fatal si no se detecta y maneja oportunamente.
Nuestro compañero de IA está específicamente adaptado a las necesidades de los estudiantes. Basándonos en los millones de contenidos que tenemos en la plataforma, podemos dar a los estudiantes respuestas realmente significativas y relevantes. Pero no se trata solo de respuestas, el compañero también guía a los estudiantes a través de sus retos de aprendizaje diarios, con planes de aprendizaje personalizados, cuestionarios o contenidos en el chat y una personalización del 100% basada en las habilidades y el desarrollo de los estudiantes.
Puedes descargar la app en Google Play Store y Apple App Store.
¡Sí lo es! Tienes acceso totalmente gratuito a todo el contenido de la app, puedes chatear con otros alumnos y recibir ayuda inmeditamente. Puedes ganar dinero utilizando la aplicación, que te permitirá acceder a determinadas funciones.
2
Herramientas Inteligentes NUEVO
Convierte estos apuntes en: ✓ 50+ Preguntas de Práctica ✓ Tarjetas de Estudio Interactivas ✓ Examen Completo de Práctica ✓ Esquemas de Ensayo
App Store
Google Play
La app es muy fácil de usar y está muy bien diseñada. Hasta ahora he encontrado todo lo que estaba buscando y he podido aprender mucho de las presentaciones. Definitivamente utilizaré la aplicación para un examen de clase. Y, por supuesto, también me sirve mucho de inspiración.
Pablo
usuario de iOS
Esta app es realmente genial. Hay tantos apuntes de clase y ayuda [...]. Tengo problemas con matemáticas, por ejemplo, y la aplicación tiene muchas opciones de ayuda. Gracias a Knowunity, he mejorado en mates. Se la recomiendo a todo el mundo.
Elena
usuaria de Android
Vaya, estoy realmente sorprendida. Acabo de probar la app porque la he visto anunciada muchas veces y me he quedado absolutamente alucinada. Esta app es LA AYUDA que quieres para el insti y, sobre todo, ofrece muchísimas cosas, como ejercicios y hojas informativas, que a mí personalmente me han sido MUY útiles.
Ana
usuaria de iOS
Solía tener dificultades para completar mis tareas a tiempo hasta que descubrí Knowunity, que no solo facilita subir mi propio contenido sino que también proporciona excelentes resúmenes que hacen mi trabajo más rápido y eficiente.
Thomas R
usuario de iOS
Siempre era un desafío encontrar toda la información importante para mis tareas – desde que comencé a usar Knowunity, puedo simplemente subir mi contenido y beneficiarme de los resúmenes de otros, lo que me ayuda mucho con la organización.
Lisa M
usuario de Android
A menudo sentía que no tenía suficiente visión general al estudiar, pero desde que comencé a usar Knowunity, eso ya no es un problema – subo mi contenido y siempre encuentro resúmenes útiles en la plataforma, lo que hace mi aprendizaje mucho más fácil.
David K
usuario de iOS
¡La app es buenísima! Sólo tengo que introducir el tema en la barra de búsqueda y recibo la respuesta muy rápido. No tengo que ver 10 vídeos de YouTube para entender algo, así que me ahorro tiempo. ¡Muy recomendable!
Sara
usuaria de Android
En el instituto era muy malo en matemáticas, pero gracias a la app, ahora saco mejores notas. Os agradezco mucho que hayáis creado la aplicación.
Roberto
usuario de Android
Solía ser muy difícil reunir toda la información para mis presentaciones. Pero desde que comencé a usar Knowunity, solo subo mis notas y encuentro increíbles resúmenes de otros – ¡hace mi estudio mucho más eficiente!
Julia S
usuario de Android
Siempre estaba estresado con todo el material de estudio, pero desde que comencé a usar Knowunity, subo mis cosas y reviso los geniales resúmenes de otros – realmente me ayuda a manejar todo mejor y es mucho menos estresante.
Marco B
usuario de iOS
LOS QUIZZES Y FLASHCARDS SON SÚPER ÚTILES Y AMO Knowunity AI. TAMBIÉN ES LITERALMENTE COMO CHATGPT PERO MÁS INTELIGENTE!! ME AYUDÓ CON MIS PROBLEMAS DE RÍMEL TAMBIÉN!! Y CON MIS MATERIAS REALES OBVIO! 😍😁😲🤑💗✨🎀😮
Sarah L
usuario de Android
Antes pasaba horas buscando en Google materiales escolares, pero ahora solo subo mis cosas a Knowunity y reviso los útiles resúmenes de otros – me siento mucho más seguro cuando me preparo para los exámenes.
Paul T
usuario de iOS
La app es muy fácil de usar y está muy bien diseñada. Hasta ahora he encontrado todo lo que estaba buscando y he podido aprender mucho de las presentaciones. Definitivamente utilizaré la aplicación para un examen de clase. Y, por supuesto, también me sirve mucho de inspiración.
Pablo
usuario de iOS
Esta app es realmente genial. Hay tantos apuntes de clase y ayuda [...]. Tengo problemas con matemáticas, por ejemplo, y la aplicación tiene muchas opciones de ayuda. Gracias a Knowunity, he mejorado en mates. Se la recomiendo a todo el mundo.
Elena
usuaria de Android
Vaya, estoy realmente sorprendida. Acabo de probar la app porque la he visto anunciada muchas veces y me he quedado absolutamente alucinada. Esta app es LA AYUDA que quieres para el insti y, sobre todo, ofrece muchísimas cosas, como ejercicios y hojas informativas, que a mí personalmente me han sido MUY útiles.
Ana
usuaria de iOS
Solía tener dificultades para completar mis tareas a tiempo hasta que descubrí Knowunity, que no solo facilita subir mi propio contenido sino que también proporciona excelentes resúmenes que hacen mi trabajo más rápido y eficiente.
Thomas R
usuario de iOS
Siempre era un desafío encontrar toda la información importante para mis tareas – desde que comencé a usar Knowunity, puedo simplemente subir mi contenido y beneficiarme de los resúmenes de otros, lo que me ayuda mucho con la organización.
Lisa M
usuario de Android
A menudo sentía que no tenía suficiente visión general al estudiar, pero desde que comencé a usar Knowunity, eso ya no es un problema – subo mi contenido y siempre encuentro resúmenes útiles en la plataforma, lo que hace mi aprendizaje mucho más fácil.
David K
usuario de iOS
¡La app es buenísima! Sólo tengo que introducir el tema en la barra de búsqueda y recibo la respuesta muy rápido. No tengo que ver 10 vídeos de YouTube para entender algo, así que me ahorro tiempo. ¡Muy recomendable!
Sara
usuaria de Android
En el instituto era muy malo en matemáticas, pero gracias a la app, ahora saco mejores notas. Os agradezco mucho que hayáis creado la aplicación.
Roberto
usuario de Android
Solía ser muy difícil reunir toda la información para mis presentaciones. Pero desde que comencé a usar Knowunity, solo subo mis notas y encuentro increíbles resúmenes de otros – ¡hace mi estudio mucho más eficiente!
Julia S
usuario de Android
Siempre estaba estresado con todo el material de estudio, pero desde que comencé a usar Knowunity, subo mis cosas y reviso los geniales resúmenes de otros – realmente me ayuda a manejar todo mejor y es mucho menos estresante.
Marco B
usuario de iOS
LOS QUIZZES Y FLASHCARDS SON SÚPER ÚTILES Y AMO Knowunity AI. TAMBIÉN ES LITERALMENTE COMO CHATGPT PERO MÁS INTELIGENTE!! ME AYUDÓ CON MIS PROBLEMAS DE RÍMEL TAMBIÉN!! Y CON MIS MATERIAS REALES OBVIO! 😍😁😲🤑💗✨🎀😮
Sarah L
usuario de Android
Antes pasaba horas buscando en Google materiales escolares, pero ahora solo subo mis cosas a Knowunity y reviso los útiles resúmenes de otros – me siento mucho más seguro cuando me preparo para los exámenes.
Paul T
usuario de iOS